本文深入探讨了DeFi领域顶级货币市场的核心架构和定位,着重分析了Aave、Morpho、Euler和Fluid这四个协议。文章对比了它们在市场定位、核心功能、架构设计和未来发展路线图上的差异,揭示了链上借贷领域在资本效率、模块化设计、机构参与和DEX-Lending融合方面的最新趋势,为读者提供了一个全面的DeFi借贷市场概览。
你信任的研究出版物

Onchain lending 正在迎来新的增长浪潮。目前大约有 800 亿美元的资产锁定在货币市场中,它已成为 DeFi 中最大的垂直领域。但这种增长不仅仅是链上资本的回报。它标志着 lending 构建方式的转变,新的架构、更具创新性的风险模型以及截然不同的用户体验正在整个堆栈中涌现。

在经历了 2023-24 年的低迷之后,lending 协议再次成为 DeFi 的驱动力。
资本效率 现在是竞争优势。 各个协议都在竞相优化 LTV(贷款价值比)、启用循环以及部署生产性抵押品。
模块化、基于 vault 的设计 正在取代传统的池系统,从而提供更大的灵活性和更快的迭代速度。
机构正在进入 该领域,从 Aave Horizon 上的 tokenised treasuries 到通过 Coinbase 和 Morpho 进行的 BTC 支持的贷款。
DEX-Lending 融合 正在形成,Fluid 和 Euler 等协议将借贷和交易融合到单个流动性层中。
这种演变不仅仅是技术性的; 而是 战略性的。Lending 领域正变得更具竞争力,各种协议都在采取截然不同的方式来实现可扩展性、可组合性和风险隔离。
本报告标志着关于 onchain lending 技术方面 的 多部分系列的 开始。我们首先研究四个最能代表这个新时代的协议:Aave、Morpho、Euler 和 Fluid。
为了构建我们的分析,我们专注于报告中使用的三个维度:
市场定位: 该协议是为谁构建的? 它部署在哪里? 它控制着多少价值,哪些生态系统关系影响着它的战略?
核心功能和架构设计: 该协议的基础结构是什么? 它是模块化、池化还是基于 vault? 哪些功能定义了用户体验和资本效率?
未来路线图: 即将出现哪些升级、扩展或范式转变? 它们如何建立在现有架构之上,协议的发展方向是什么?
此结构有助于在不同的lending模型之间划清界限,从而高亮显示每个项目如何在风险、灵活性和增长之间取得平衡。
Aave 是 DeFi 的默认货币市场,由深度和信任定义。 它控制着超过一半的已锁定lending价值,使其成为机构和零售用户的首选场所。它能够在各个链上扩展流动性,同时保持保守的风险管理,从而创造了持久的护城河,并通过持续的创新得到加强。从 v3 中的双市场结构到即将推出的 v4 中的流动性中心和辐射型结构,Aave 不仅捍卫了自己的地位,而且还在发展成为链上资本市场的基础设施层。
Aave 是按总锁定价值 (TVL) 计算的最大lending协议,大大超过了最接近的竞争对手。在撰写本文时,Aave 控制着约 400 亿美元的 TVL,是该类别中第二大协议 Morpho 的五倍多。其规模提供了强大的竞争护城河,使其能够吸引机构资本,同时对寻求被动收益机会的零售用户保持高度的可访问性。

Aave 的增长随着时间的推移一直保持稳定,其 TVL 最近创下历史新高。这种增长可归因于先发优势、持续的产品开发及其广泛的多链战略的结合。
该协议目前已部署在 19 个链上,但其绝大多数流动性(超过 85%)仍然集中在 Ethereum 上。在 Layer 2 (L2) 网络中,Arbitrum 处于领先地位,其次是 Linea 和 Base。 这种定位反映了一种战略,该战略优先考虑 Ethereum 的深度和安全性,同时有选择地扩展到用户活动不断增长的扩展解决方案。
Aave 的流动性深度使其对高净值人士 (HNWI) 和机构特别有吸引力。这些用户可以借入大量资金,而不会引发借贷利率的显着上涨。Ethereum 基金会在 2025 年 2 月向 Aave 部署了 30,800 ETH 证实了这种动态。
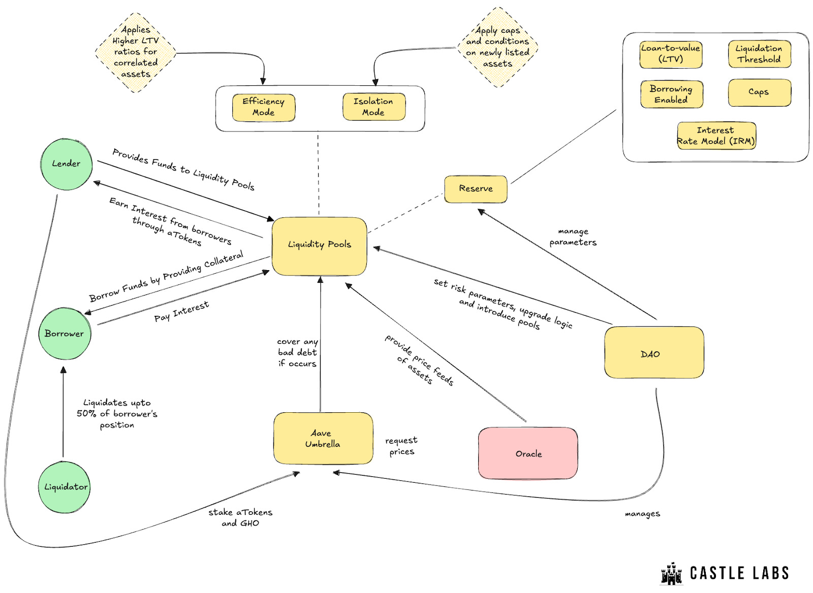
Aave 的核心是在 池化流动性模型 上运行,用户将资产存入共享的流动性池中。 存款人收到 aTokens,代表他们的头寸,随着时间的推移会产生利息,并且可以用作借款的抵押品。
Aave v3 引入了两个不同的lending市场,每个市场服务于不同的战略功能:
Aave Prime 针对资本效率进行了优化,并且仅支持蓝筹资产。其定义特征是 效率模式,该模式允许将 wstETH 和 WETH 等高度相关的资产与 高达 95% 的 LTV 和 96.5% 的清算阈值一起使用。该市场的规模目前约为 20 亿美元。
Aave Core 范围更广,市场规模超过 540 亿美元,支持各种资产。它通过实施 隔离模式 来优先控制风险,该模式限制了对较高风险资产的敞口并执行更严格的 LTV 限制,通常低于 85%。
这种双市场结构反映了 Aave 在 资本效率和系统安全性之间取得平衡 的努力。但是,它也会造成 资本碎片化,因为流动性无法在 Prime 和 Core 市场之间自由流动。解决这种低效率问题是即将推出的 v4 的核心重点。
下图说明了 Aave 中的各种组件,这些组件协同高效地工作,使 Aave 成为领先的货币市场。

Aave 上的每个 token 市场都配置为 储备金,由 DAO 批准的参数管理:
贷款价值比 (LTV): 可以借入的抵押品价值的百分比。例如,85% 的 LTV 允许 1,000 美元的 ETH 存款支持 850 美元的贷款。
清算阈值: 启动清算时的抵押品价值,通常设置得略高于 LTV 以创建安全缓冲区。
启用借款: 确定是否可以借入储备金。
上限: 对可以供应或借入的数量的限制,这可以防止对波动性资产的系统性过度风险。
利率模型 (IRM): 根据利用率动态调整借款成本。高利用率会推高利率,从而鼓励还款或更多供应。
这些参数共同为 Aave 提供了一个自适应和去中心化的风险框架,其中包含由治理驱动的持续更新,以反映市场状况。
Aave 的 Umbrella 系统(以前是安全模块)提供了一个关键的保障。用户可以质押 aTokens 或 GHO 以赚取奖励,同时也可以作为不良债务的后盾。如果发生资不抵债的情况,可以削减质押资产以弥补损失。DAO 已保证高达 100,000 美元的初始不良债务覆盖,从而为协议创建了一个有意义的保险层。
清算是 Aave 弹性的另一个基石。每个借款头寸都由一个 健康系数 (HF) 监控,定义为:
HF =(抵押品价值 × 清算阈值)/ 借款价值
如果 HF 降至 1 以下,则该头寸有资格进行清算。例如,以 88% 的清算阈值存入 1,000 美元的 ETH 并借入 800 美元的 USDC,则 HF 为 1.1。如果 ETH 跌至 900 美元,则 HF 下降至 0.99,从而触发清算。
清算人可以通过偿还高达借款人债务的 50% 并以折扣价获得抵押品来获得激励。该系统使 Aave 保持偿付能力,同时为套利者和专业清算机器人创造市场机会。
效率模式 (E-Mode) 最大化了质押 ETH 衍生品等紧密相关资产的借款能力。此功能支持资本效率型策略,例如递归借贷或杠杆质押。
隔离模式 通过限制可以针对它们借入的资产以及限制其敞口上限,来降低与较新或波动性 token 相关的风险。
这些机制反映了 Aave 的理念:谨慎扩张,但在风险可量化的情况下,积极创新资本效率。
即将推出的 Aave v4(今年第四季度推出)旨在解决资本碎片化问题,并进一步将该协议提升为 模块化lending基础设施。
核心是 流动性中心,它汇集了 Prime 和 Core 市场的流动性。资本不会被锁定在孤岛中,而是会动态地流向需要的地方,从而提高效率并减少闲置存款。
一个互补的创新是 辐射型结构,即插入流动性中心的专业市场实例。每个辐射型结构都可以使用自己的参数运行,例如支持长尾资产、使用自定义利率模型或试验新的治理设置。这种设计允许在边缘进行创新,而不会影响核心系统的安全性。

Aave 还通过其 Horizon 市场进入 Real-World Asset (RWA) lending 领域。通过接受来 Superstate 和 Centrifuge 等发行人的 货币市场基金 (MMF) 等 tokenised 抵押品,Aave 将自己定位为传统机构和 DeFi 之间的桥梁。这是捕获机构流量的更广泛战略的一部分,可以补充其已经强大的链上用户基础。
最后,预计对治理和清算工具的增强将为 DAO 提供更精确的风险设置控制,从而实现更自动化和资本效率的清算。
总而言之,这些升级标志着 Aave 从单一的主导协议发展成为 链上资本市场的平台层。通过统一流动性、引入模块化和为 RWA 打开大门,Aave v4 正在为在未来几年仍然是 DeFi lending 的基石奠定基础。
Morpho 通过采用模块化和无需许可的方法,重新定义了构建lending协议的含义。 Morpho V0 曾经是 Aave 和 Compound 的优化层,但此后已发展成为 Morpho V1,这是一个无需许可、不可变的市场创建lending网络。其独特的架构,加上与 Coinbase 的 cbBTC 贷款等集成,使 Morpho 成为 Aave 的领先挑战者。通过优先考虑不变性、灵活性和可组合性,Morpho 将自己定位为生态系统中最具适应性的货币市场。
Morpho 是继 Aave 之后的第二大lending协议,自 Morpho V1 于 2024 年初推出以来,TVL 迅速攀升。它目前拥有约 70 亿美元的 TVL,总市场规模(供应资产)超过 110 亿美元。 与 Morpho V0 相比,这代表了显着的增长,Morpho V0 达到了 20 亿美元的峰值,此后已被弃用。

Morpho 最重要的战略举措是与 Base 紧密结合。它现在是 Base 上按 TVL 计算的最大协议,约占 网络流动性的 25%。在 Base 上构建为它在生态系统中提供了强大的立足点,并有助于推动快速增长。Morpho 在 29 个链上 处于活动状态,这反映了“Morpho Everywhere”战略,旨在广泛部署其合约以实现最大的可组合性。
该协议还为 Coinbase 加密货币支持的贷款提供支持。用户可以在 Coinbase 上存入 BTC,在那里它被 tokenised 为 cbBTC 并转移到链上的 Morpho,使他们能够借入 USDC。这种集成已被证明意义重大:Coinbase 用户已借入超过 7 亿美元的 USDC,抵押了超过 13 亿美元的 cbBTC,这占 Morpho 上所有借入资金的 15% 以上。

来源:https://dune.com/queries/4901055/8114608
除了 Coinbase 之外,Morpho 还吸引了来自 Gemini、Crypto.com、Bitpanda、Ledger、Trust Wallet 等交易所和 Fintech 的集成。其开放式设计允许其他 DeFi 协议(例如 Compound、Moonwell Lending 和 Spark DAO)直接在 Morpho 上部署 vault 和市场,可以使用其自身的用户界面,也可以通过 Paperclip 等提供商构建自定义前端。这种以生态系统为主导的方法使 Morpho 与 Aave 更加中心化的设计区分开来,并使其与 DeFi 的无需许可理念保持一致。
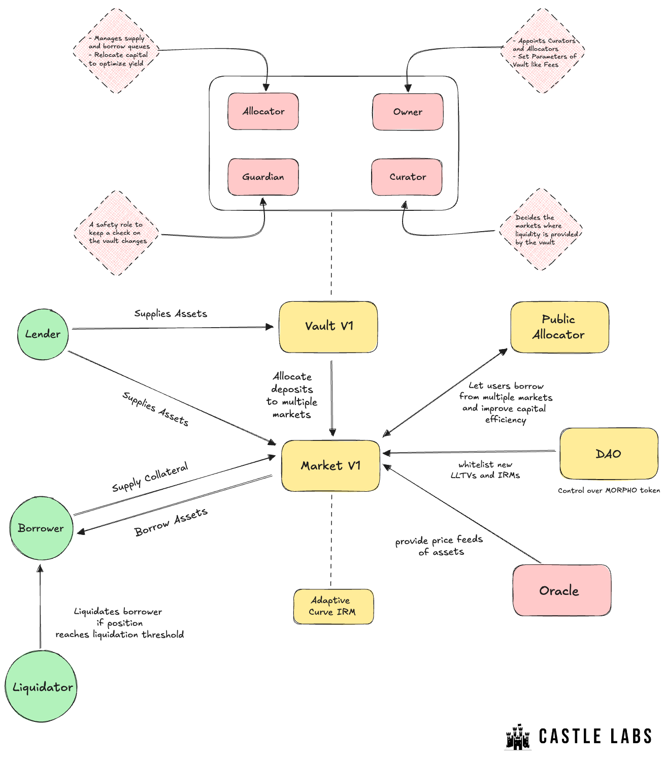
Morpho V1 的基础是构建为 不可变的基础层,该层支持创建无需许可的市场。创建后,市场是不可变的,任何人都无法更改它。下图说明了在 Morpho 中交互的各种组件。此架构不包括 Vaults V2 和 Markets V2,并且仅考虑它们的 V1。Morpho 组件包括 Vaults、Markets、Public Allocators 等。

市场
每个 Morpho 市场都独立运作,并且有五个参数:
抵押品资产: 作为抵押品发布的资产
贷款资产: 针对抵押品借入的资产
清算贷款价值比 (LLTV): 清算前可以借入的抵押品价值的最大百分比
Oracle: 提供资产价格数据
利率模型 (IRM): 确定借款利率如何响应利用率
此结构使每个市场保持隔离,从而限制了系统性传染风险。
Vaults
Morpho 引入在市场之上构建的 Vaults,提供自动化的资产管理和风险优化。每个 Vault 都有一个贷款资产,但可以将存款分散到多个底层市场。此设计允许用户赚取优化的收益,而无需管理单独的lending头寸。
Vaults 还引入了基于角色的治理:
所有者: 任命管理者和分配者
管理者: 决定 Vault 将资金分配到哪些市场
分配者: 管理存款、取款和重新平衡
监护人: 可以否决恶意行为的安全角色
这种多角色框架使 Morpho Vaults 能够灵活管理,从而在去中心化和风险监督之间取得平衡。
Morpho 管理者是 Morpho Vaults 的关键组成部分,充当资产管理者,通过管理 Vault 的资产分配策略并设置敞口限制或上限来优化存款人的风险调整后回报。
他们的职责包括:
战略管理: 定义 Vault 的总体投资理论,包括选择允许分配的协议、市场或资产类型。
风险参数化: 通过定义对各种风险因素的敞口限制(上限)来为 Vault 设置和维护风险边界,以保护存款人的资本。
满足借款人的需求: 确保具有竞争力的利率、市场压力期间的可靠流动性、不断增长的头寸的充足资本支持以及对不断变化的市场状况的快速适应。
满足存款人的需求: 专注于风险缓解(对不良债务的零容忍)、有竞争力的收益、强大的安全性和持续的抵押品流动性监督以及透明、持续的风险评估。
目前 Morpho 中有多个管理者,包括 Gauntlet、SteakHouse、MEV Capital、Smokehouse 等。
为了简化部署,Morpho 开发了 Morpho Lite,这是其前端应用程序的简化版本,支持核心功能:赚取、借款和奖励。Morpho 还可以轻松集成到其他 DeFi 前端中,从而可以将其快速部署到多个链,例如 Hyperliquid、World、Plume 等。
这是 Morpho 扩展战略的关键组成部分,使其能够无缝集成到不同的生态系统中并更快地传播。
集成商生态系统
Morpho 灵活的架构吸引了广泛的集成:
金融科技公司和交易所,例如 Coinbase、Gemini、Crypto.com、Ledger 和 Trust Wallet 将 Morpho Markets 和 Morpho Vaults 集成在一起,为其数百万最终用户定制借贷/借款用例。
Compound、Moonwell Lending 和 Spark DAO 是活跃的集成商,他们部署和管理 Morpho Vaults。
Paperclip 等提供商允许协议构建直接插入 Morpho 基础设施的自定义前端。
在 HyperEVM 上,Felix Protocol 提供由 Morpho 合约支持的 vanilla 市场。
这证明了 Morpho 的“Morpho Everywhere”战略:通过将自身嵌入到多个消费者应用程序、协议和链中,它可以最大限度地扩大其影响范围和可组合性。
Morpho 支持两种形式的清算:
标准清算: 超过 LLTV 的头寸可以被清算,清算人偿还债务以换取抵押品加上奖金
预清算(自动去杠杆化): 一种选择加入机制,其中一旦头寸越过 预 LLTV 阈值 但尚未完全处于风险中,就会发生较小的清算
示例:用户在市场上存入 10,000 美元的 cbBTC 并借入 7,000 美元的 USDC,其中 LLTV 为 80%,预 LLTV 为 75%。如果抵押价值降至 9,200 美元,从而使 LTV 接近 75%,则预清算会触发部分还款,从而降低以后硬清算的风险。
该系统可以平滑清算并降低波动性,这对于使用长尾抵押品的借款人尤其有价值。
Morpho 采用 AdaptiveCurveIRM,旨在将利用率保持在 90% 的目标附近。该模型由两种机制组成:


这种动态 IRM 使 Morpho 适用于无需许可的市场创建,同时保护流动性提供商。
虽然 IRM 根据利用率动态调整借款成本,但 Morpho 管理者通过其流动性管理策略在间接影响这些利率方面发挥着至关重要的作用。通过优化资本在 Vault 内不同市场的分配,管理者可以影响市场利用率,从而影响 AdaptiveCurveIRM 确定的利率。需要负责任的管理才能确保 Vault 为存款人维持具有竞争力的收益,同时为借款人提供高效的流动性和可接受的费用。
孤立的市场的一个挑战是它们会分散流动性。Morpho 通过 公共分配器 解决了这个问题,公共分配器允许将流动性从多个市场提取到单个贷款中。这实际上使借款人可以访问深度、聚合的流动性,同时保持跨市场的风险隔离。
Morpho 的下一个协议是 Morpho V2,它引入 固定利率固定期限lending,并补充了 Morpho V1 的可变利率。Morpho V2 也是基于意图的。这代表了与传统池模型的重大背离。贷方和借方将能够发布 具有特定条款的报价,而不是简单地存入市场,例如:
固定利率和期限
多抵押品头寸
基于投资组合的抵押品,包括 Real-World Assets (RWA)

这种设计可以实现更有效的价格发现,并将lending扩展到更广泛的资产类别。
Morpho V2 还引入了 跨链lending,允许用户在一个链上提供流动性,而借款人在另一个链上访问它。这可以极大地提高资本效率,并将 Morpho 定位为多链流动性中心。
此外,Vaults V2 将扩展自定义和自动化功能,从而为 DAO、金库和协议提供更多工具来通过 Morpho 管理资本。
管理者在 V2 中的角色也将发生变化,并具有以下扩展职责:
任命管理者: 在 Vault v2 中,管理者负责任命积极管理已建立风险框架内的投资组合的分配者。
设置核心 Vault 机制: 在 Vault v2 中,管理者还控制着关键机制,例如费用和合规门控。
总而言之,这些升级巩固了 Morpho 作为 DeFi 中最具模块化和无需许可的lending协议 的地位。通过支持开放市场创建和基于意图的lending,它不仅将自己定位为 Aave 的竞争对手,而且还定位为一个灵活的平台,可以支持跨链的各种lending策略。
Euler 是链上金融的可编程信用层。 随着 V2 的重新发布,Euler 不再是池化lending,而是将自己重建为一个基于 vault 的系统,其中构建者、贷方和借方都扮演着角色。它的架构使开发人员和 DAO 能够创建抵押几乎任何类型的数字资产的 vault,同时仍然支持用户的直接借贷。这使得 Euler 不再是一个单一的货币市场,而更像是一个模块化的信用平台,该平台在可组合性与风险隔离之间取得平衡。
Euler V2 于 2024 年 9 月推出,经过广泛的审计后,它不仅将自己定位为lending协议,而且还将自己定位为基础设施层。该协议已经在 12 个链上达到了大约 15 亿美元的 TVL,其中 Ethereum 和 Avalanche 托管了大部分流动性。这种分布反映了一种深思熟虑的策略:保持 Ethereum 作为深度、安全市场的锚点,同时使用其他 EVM 链来扩大影响范围。

Aave 通过规模占据主导地位,Morpho 通过关键集成和合作伙伴关系获得市场份额,而 Euler 已经围绕 可编程性 开辟了一个利基市场。它的架构旨在使构建者、DAO 和高级用户能够创建自定义信用市场。可以通过 Euler Vault Kit (EVK) 无需许可地启动 Vault,每个 Vault 都配置有自己的 oracle、利率模型和风险参数。Ethereum Vault Connector (EVC) 将这些 Vault 连接在一起,允许一个 Vault 中的抵押品支持另一个 Vault 中的借款,并支持在池化系统中无法实现的跨 Vault 策略。
Euler 目前在 Ethereum 上运行两个主要的 市场实例。Euler Prime 专注于 ETH 和 wstETH 等保守的蓝筹资产,为安全、可预测的借贷提供基础。Euler Yield 支持更具实验性的策略,包括 Pendle PT 等收益 Token 的市场。这种双重结构表明了 Euler 的雄心壮志,即既吸引需要稳定性的机构,又吸引寻求更复杂、收益优化的头寸的 DeFi 原生用户。
通过以这种方式定位自己,Euler 并没有直接与其 Aave 的流动性护城河或 Morpho 的优化引擎竞争。相反,它吸引那些重视 自定义、可组合性和可编程性 作为其信用市场基础的人。
Euler V2 以 ERC-4626 Vault 作为其核心基础。每个 Vault 都是隔离的,持有单个底层资产并执行其自身的借款上限、清算阈值 oracle 和利率模型。这种设计提供了强大的风险隔离,因为一个 Vault 中的故障无法级联通过系统,同时允许灵活地配置 Vault 以适应不同的用例。
下图概述了这些组件及其功能,这些组件使 Euler 成为高效的lending协议。

EVK 提供了创建和管理 Vault 的框架。EVault 合约处理存款、借款和会计,而 oracle 提供实时定价。可以选择利率模型并根据每个 Vault 进行定制。ProtocolConfig 定义了全局费用结构,而 DToken 在链上透明地代表借款人债务。这种模块化设计允许 DAO 或开发人员启动反映其自身风险状况的 Vault,从严格限制的 ETH Vault 到更具实验性的收益资产配置。

Euler 从这些 Vault 中组建其 市场,该市场在定义的规则下将抵押品资产连接到可借资产。借款能力取决于每个市场的清算阈值、oracle 馈送和 IRM。市场的隔离确保一个市场的问题不会威胁到整个系统,同时允许不同的市场采用截然不同的策略。这就是 Euler 吸引保守机构和 DeFi 本地构建者的原因。
Ethereum Vault Connector (EVC) 将孤立的 Vault 连接到可组合的系统中。一个 Vault 中的抵押品可以支持另一个 Vault 中的借款,从而可以直接在 Euler 中构建多条腿策略。EVC 支持 批量交易,允许用户将存款、借款和交易等操作合并为一笔交易。它还允许 可编程止损条件,使用户能够在市场对其不利时自动进行去杠杆化或还款。
Euler 的 Vault 使用模块化的 利率模型 (IRM),而不是单个全局曲线。利率根据每个 Vault 的利用率动态调整,旨在优化流动性并平衡供应与需求。稳定币 Vault 通常采用保守曲线,而长尾或收益资产可以与更平滑、自适应的模型配对。
Euler 使用熟悉的健康系数模型:
HF = (抵押品价值 × 清算阈值 %) / 借款价值
HF 低于 1 的头寸变得可清算。清算人偿还债务并以折扣价获得抵押品,从而保持偿付能力。默认情况下,Euler 使用 不良债务社会化,这意味着如果 Vault 产生不良债务,则责任将在存款人之间分摊。但是,Vault 管理员可以禁用此功能并选择替代机制。这增加了另一层灵活性,确保 Vault 可以设计为以不同的方式处理风险。Euler 还维护一个 开源清算机器人,Euler Labs 运营该机器人。
Euler 已经开始推出 EulerSwap,这是一种集成的自动做市商,允许 Vault 抵押品兼作交易流动性。这通过允许资产在保持可用作抵押品的同时赚取交易费用来减少资本碎片化。与传统的 AMM 不同,EulerSwap 会 及时 部署流动性以进行交易,从而提高效率。它已在精选网络上以 beta 版本上线,并且可以通过 CoWSwap 和 ParaSwap 等主要聚合器进行访问,并计划进行更深入的集成。
Euler 的一个定义特征是它对 hooks 的支持,hooks 是可以触发 Vault 条件的外部合约。Hooks 可以执行自定义逻辑、自动执行操作,甚至阻止不符合要求的交易。例如,hook 可以自动对冲抵押品、触发去杠杆化或施加合规性限制。这种可编程性是 Euler 作为信用平台而不是单一货币市场的核心所在。
虽然 Euler 的架构针对构建者进行了优化,但它还包括使个人可以访问高级策略的功能。Multiply 通过将存款、借款、交易和再存款合并为一笔交易来自动进行循环,从而使用户无需手动操作即可获得杠杆敞口。Earn Vault 为喜欢简单性的用户提供被动收益,风险管理员管理再平衡、流动性和策略分配。Spy Mode 通过允许从另一个用户的角度查看投资组合来增加透明度,这是 DAO 监控金库的有用功能。Reward Streams 允许新市场通过以无需许可的方式向存款人和借款人分发激励措施来引导采用。
EulerSwap 现在以 beta 版本上线,Vault 流动性已在精选网络上启动,并且通过 CoWSwap 和 ParaSwap 等主要 DEX 聚合器进行集成。路线图侧重于 扩大其影响力:支持更多资产、深化流动性以及更广泛地推出及时机制。虽然 EulerSwap 已经在 beta 版本中记录到显着的交易活动,但预计随着它与 Vault 和市场的集成更加紧密,其作用将会扩大。
Hooks 已经是 Euler 设计的一部分,但该团队已表示计划使其功能更强大。未来的升级可能允许开发人员直接在 Vault 内实施自定义风险引擎、自动化对冲模块或合规性规则。通过扩展 Hooks,Euler 更加接近其成为可编程平台的雄心壮志,在这种平台上,lending逻辑可以针对任何用例进行定制。
Euler 在多个 EVM 链上处于活动状态,其中 Ethereum 和 Avalanche 目前托管了其大部分流动性。扩展到其他链已列入议程,但预计每次部署都将保持隔离的风险参数,同时利用相同的 EVK 和 EVC 框架。这种模块化方法确保跨链的增长不会损害系统安全性。
Euler 尚未发布机构功能的正式路线图,但社区讨论表明对 许可的 Vault、合规性包装器和治理升级 感兴趣。这将使该系统对需要更严格的风险和报告标准的 DAO 和受监管实体更具吸引力。这些发展的时间表仍然开放,但其意图与更广泛的 DeFi 趋势保持一致。
最后,预计 Euler 将改进 Euler Vault Kit (EVK),以使启动市场更易于访问。论坛提案中讨论了简化的 Vault 创建和为管理者和 DAO 扩展的工具,以降低希望在 Euler 基础设施上设计信用市场的协议的门槛。

Fluid 将自己定位为 DeFi 的“下一代流动性层”。 由 Instadapp 构建,它将借贷、交易和抵押品管理统一到一个单一的资金池中。Fluid 的架构并非采用流动性分散的孤立市场,而是允许资产在借贷金库和 DEX 之间动态流动,从而最大化资金效率。凭借智能抵押品、智能债务以及受 Uniswap v3 启发的清算系统等创新,Fluid 致力于重新定义链上信贷的设计空间。

来源:https://dune.com/queries/5011371/8288207
Fluid 市场规模代表协议中的总存款额。选择此指标而不是 TVL 的原因是,债务是协议中的一种生产性资产,并有助于交易所的流动性。
Fluid 是主要货币市场中最新的,但它已经达到了令人印象深刻的规模。该协议的市场规模(定义为提供的流动性)在以太坊、Arbitrum、Polygon 和 Base 上超过 30 亿美元,其中以太坊占比最大,为 25.4 亿美元。它的 TVL(不包括借入的资产)约为 14 亿美元,而超过 15 亿美元的资产被积极借出。
Fluid 集成的 DEX 强化了这种动态。在过去的 30 天里,它处理了超过 210 亿美元的交易量,赋予该协议货币市场和高交易量交易所的双重身份。这种混合结构使其与将借贷与交易分离的同行区分开来,并且是 Fluid 作为统一流动性层的核心卖点。
Fluid 还扩展到了 EVM 之外。与 Jupiter Exchange 合作,后者已处理超过 9950 亿美元的现货交易量,并运营着 Solana 领先的永续交易所和流动性质押平台之一,Fluid 在 Solana 上推出了 Jupiter Lend。Jupiter Lend 镜像了 Fluid 的借贷架构,具有高 LTV 比率和较低的清算罚款。它已经达到了 超过 13 亿美元的市场规模 和 超过 7 亿美元的 TVL,并且目前是 第 12 大借贷协议,这表明 Solana 的 DeFi 生态系统中早期采用率很高。
总而言之,这些指标表明 Fluid 正在开辟一个独特的角色。通过将借贷和交易结合到一个单一的流动性引擎中,并通过 Jupiter 将其流动性层扩展到 Solana,它将自己定位为一个资本效率高的流动性层,跨越多个生态系统。

Fluid 基于统一的流动性模型运行,该模型位于其架构的中心。Fluid 没有将借贷、金库和交易分隔为孤立的孤岛,而是通过一个单一的流动性层将它们连接起来。此处存入的资产会在整个系统中循环利用,为借贷协议、金库协议和 DEX 协议提供资金。这种结构提高了资金效率,同时保持始终如一的高利用率。

借贷协议 允许用户提供资产并从供应利息中赚取收益。与传统借贷平台(存款仅支持贷款)不同,在这里,它们成为共享流动性的一部分,从而为整个 Fluid 生态系统提供动力。该系统对长期贷款人也具有吸引力,因为它的设计是为了适应借款方的发展,而无需重新分配资金。
Fluid 的 金库 是单资产、单债务头寸,可提供 DeFi 中最具竞争力的参数。在某些资金池中,贷款价值比率可以达到高达 97%,并由 Fluid 的智能债务和智能抵押品机制提供支持。这些金库专为提高资金效率而设计,同时仍应用自动上限和风险控制来防止系统性问题。
智能抵押品 允许抵押品资产赚取借贷和交易费用,使其在为贷款提供担保的同时保持生产力。
智能债务允许借入的资产被重复使用,而不是闲置作为负债。 在实践中,这意味着借款人可以降低他们的有效借款成本,因为他们提取资金的资金池的交易费用会抵消他们的债务,同时保留对借入资金的控制权并以他们想要的任何方式利用它。
Fluid 采用受 Uniswap v3 启发的基于槽位的清算系统。 当抵押品价值下降时,不会清算整个头寸,只会清算恢复健康比率所需的部分。 头寸根据其贷款价值比率 (LTV) 分组到 ticks 中,并且只要抵押品价值突破清算价格,就会在这些 ticks 内进行清算。
tick 系统在数学上定义如下:
ratio = 1.0015^t,其中 t = tick
例如,假设一个用户提供 1,000 美元的 ETH 并借入 800 美元的 USDC。 这导致 LTV 比率为 0.8。 使用该公式,该头寸映射到大约 -148.87 的 tick 值。 随着 ETH 价值的下降,tick 值上升,一旦它超过某个阈值,头寸的一部分就会被清算。

Fluid 不会取消整个贷款,而只会清算将头寸带回较低 tick 范围所需的部分。 这种有针对性的方法将清算罚款降低到低至 0.1%,避免了不必要的清算,并确保大部分头寸保持完整。 罚款作为折扣传递给通过 DEX 聚合器进行路由的交易者,从而使整个过程对各方都具有经济效率。
如图所示,只有受影响的 ticks 会被清算,并且系统会快速重新平衡。
Fluid DEX 已集成到流动性层中,将抵押品和债务转化为生产性流动性。 贷方存入或借款人发布的资产也为交易池提供深度,从而赚取费用,从而进一步降低了借款成本。
KyberSwap 和 ParaSwap 等 DEX 聚合器已经通过 Fluid 路由订单流,除了内部借贷需求之外,还为其提供了外部交易量。 在过去的 30 天里,DEX 处理了超过 210 亿美元的掉期交易,这突显了其作为交易场所和信贷市场的双重角色。
DEX 也在不断发展。 DEX v1 于 2024 年 10 月推出,将借贷和交易结合到一个系统中。 DEX v2 于 2025 年 4 月宣布,在此基础上进行了扩展,允许开发人员部署无需许可的资金池、试验自定义费用模型并添加新的 hooks。 其目标是将 Fluid 变成一个对交易者和信贷构建者来说都是模块化的游乐场,同时仍然以其共享流动性层为基础。
Fluid DEX v2 通过引入四种类型的 DEX 扩展了协议的设计空间,其中两种是从 v1 延续下来的,两种则是全新的。 现有的类型 智能抵押品 和 智能债务 仍然是系统的核心。 它们允许用户使借贷交易的双方都具有生产力,抵押品和债务头寸都有助于流动性并赚取费用。

创新来自新的范围订单类型:
智能抵押品范围订单 允许用户在特定价格范围内存入抵押品,类似于 Uniswap v3。 除了赚取交易费用外,流动性还会累积贷款年利率,并保持有效的抵押品。 这创造了一个既产生收益又符合信贷条件的头寸。
智能债务范围订单 将此逻辑扩展到借款方。 用户可以使用借入的资产创建范围订单,在保持债务头寸的同时赚取交易年利率。 这为借款人提供了更大的灵活性,并降低了杠杆的有效成本。
除了这四种类型之外,Fluid v2 的设计具有可扩展性。 管理部门可以批准其他 DEX 类型,从而使协议能够适应新的交易原语的出现。
DEX v2 还引入了几项高级功能。 Hooks 使开发人员能够将自定义逻辑附加到资金池,从而以类似于 Uniswap v4 的方式实现自动化和专业策略。 Flash accounting 提高了 gas 效率,使 Fluid 对 CEX-DEX 套利和高频交易更具吸引力。 最后,链上计息限价单 确保即使是闲置的订单在等待成交时也能赚取贷款年利率。
总而言之,这些创新使 Fluid DEX v2 不仅仅是一个交易场所。 这是一个可编程的市场,模糊了信贷、流动性供应和交易策略之间的界限,并将 Fluid 定位为 DeFi 中最具实验性的 DEX-借贷混合体之一。
除此之外,Fluid 还在努力升级 Fluid,以允许风险管理者使用最先进的清算引擎来部署金库和 DEX。 除此之外,该团队还在开发固定利率协议(使用户能够按固定条款进行借贷)、Perps 协议和复杂的 DEX LP 金库策略。
链上借贷已经发展成为 DeFi 中最具竞争力和创新性的垂直领域之一,允许用户获得额外的资产敞口或在不出售其持有的资产的情况下释放流动性。 该垂直领域不断朝着更高的安全性、资金效率和用户体验方向发展,如今已成为仅次于流动性质押的第二大领域。
有超过 250 个借贷协议在运行,但市场高度集中。 仅 Aave 就占该类别中所有锁定价值的近一半,而紧随其后的九个协议加起来仅占略低于 40%。 这种集中度既反映了现有企业的韧性,也反映了新进入者在竞争激烈的环境中争取份额的挑战。

此处考察的四个协议突出了将塑造市场未来的设计选择范围。 Aave 通过规模和保守的风险来主导市场,使其成为机构和散户都信任的场所。 Morpho 优化了现有流动性,在弥合效率低下的差距的同时,为点对点信贷构建了新的轨道。 Euler 追求可编程性,为构建者和 DAO 提供基础设施来设计自定义信贷市场。 Fluid 致力于统一,将借贷、金库和交易之间的界限合并到一个跨越 EVM 和 Solana 的单一流动性层中。
最终出现的不是链上信贷的单一模型,而是一个频谱。 集合资金市场、优化器层、可编程金库系统和统一的流动性架构各自满足不同的需求。 它们共同反映了一个行业正在超越简单的借贷机制,转向将流动性、风险和收益作为一个集成系统来管理的平台。
随着借贷进入下一个增长浪潮,这种方法的多样性是生态系统的一大优势。 它确保了用户、金库和机构可以选择最适合其需求的模型,而不是依赖于单一的蓝图。
本系列的下一部分将从架构和定位过渡到风险框架和资金效率,从而更深入地考察这些协议的实时行为方式以及它们如何在各种市场条件下管理压力。
市场规模(提供的流动性): 市场规模是提供给协议的价值。 它包括所有抵押品和存款,无论这些资产当前是否用于借款。
TVL(总锁定价值): 协议智能合约中锁定的总价值。 TVL 不包括从该协议借入的金额。 换句话说,TVL = 提供的流动性 - 借入的资产。
LTV(贷款价值比): LTV 比率定义了可以通过存入抵押品借入的资金量。 LTV 值为 85% 意味着,在存入 1,000 美元的情况下,用户最多可以借入 850 美元。 LTV = 借入资金价值 / 抵押品价值
清算阈值: 清算阈值高于 LTV,并且是可能发生清算的点。 当抵押品的价值下降和/或头寸上累积了利息时,头寸可能会达到其清算阈值。
APR(年化百分比收益): APR 表示存款获得的利率,以百分比表示,不考虑复利。
HF(健康因子): 头寸健康因子衡量借款人的头寸有多安全。 它是提供的抵押品价值(按清算阈值调整)与借入资产价值之间的比率。
HF = 抵押品价值 * 清算阈值 / 借入资产价值
HF > 1 表示头寸安全
HF = 1 表示头寸处于清算阈值
HF < 1 表示头寸可以被清算
- 原文链接: castlelabs.substack.com/...
- 登链社区 AI 助手,为大家转译优秀英文文章,如有翻译不通的地方,还请包涵~
如果觉得我的文章对您有用,请随意打赏。你的支持将鼓励我继续创作!