互联网资源的新范式在当今数字时代,大多数互联网用户面临着一个共同但鲜少被关注的现象:我们付费购买的带宽资源往往没有被充分利用。
                         
                                                                
                        
                            Grass平台:重塑互联网价值与AI数据采集的革新之路
引言:互联网资源的新范式
在当今数字时代,大多数互联网用户面临着一个共同但鲜少被关注的现象:我们付费购买的带宽资源往往没有被充分利用。想象一下,当你订购了100 Mbps的网络服务,在浏览新闻或查看邮件时,实际可能只使用了5-10 Mbps的带宽,剩余的90%以上带宽资源处于闲置状态。这些未被充分利用的网络资源代表着巨大的潜在价值,而Grass平台正是为挖掘这一价值而生。
Grass平台的革新理念
重新定义带宽价值
传统上,用户支付互联网服务费用后,未使用的带宽就会白白浪费。更令人担忧的是,一些大型公司已经在暗中利用用户的闲置带宽获取商业利益,却没有给予用户任何回报。这种现象通常被巧妙地隐藏在冗长的服务条款中,用户往往毫不知情。
Grass平台的出现彻底改变了这一状况。通过创新的技术方案,平台首次实现了:
- 真实的用户所有权
- 用户完全掌控自己的带宽资源使用
- 可随时暂停或启动带宽共享
- 透明的资源使用监控机制
 
- 公平的价值分配
- 用户因贡献带宽获得直接奖励
- 清晰的收益计算方式
- 多层次的价值回报体系
 
突破性的商业模式
Grass的商业模式建立在三个核心支柱之上:
- 
资源优化利用 通过智能算法,平台可以精确识别和利用用户的闲置带宽,确保不影响正常使用体验。例如,当用户正在进行视频会议时,系统会自动降低或暂停带宽共享;当设备处于低负载状态时,则可以更充分地利用闲置资源。 
- 
价值重新分配 与传统模式不同,Grass确保价值直接回馈给资源提供者。这种模式类似于: 
- 共享经济平台(如Airbnb)让房主从闲置房产中获益
- 太阳能上网补贴让家庭从过剩电力中受益 但Grass将这一理念首次应用于互联网带宽资源。
 
- 
生态系统建设 平台通过构建完整的生态系统,连接: 
- 带宽资源提供者(普通用户)
- 资源使用者(企业、研究机构)
- 技术服务提供商 形成良性循环的价值网络。
 
技术创新与实现
智能带宽管理系统
Grass平台的核心技术在于其精密的带宽管理系统,具体包括:
- 
动态资源调度 
- 实时监控用户带宽使用情况
- 智能预测可用资源容量
- 自适应调节共享带宽比例
 
- 
用户体验保护 系统通过多重机制确保用户体验: 
- 带宽使用优先级控制
- 自动负载均衡
- 智能休眠与唤醒机制
 
数据血缘追踪系统
为解决AI行业面临的数据透明度问题,Grass开发了创新的数据血缘追踪系统:
- 
数据汇总(Data Rollup)机制 每条数据的采集过程都会记录关键信息: 
- 数据来源URL
- 采集时间戳
- 节点标识
- 数据完整性校验值
 
- 
ZK处理器功能 通过零知识证明技术实现: 
Grass Points奖励系统
平台设计了完整的激励机制,通过Grass Points实现价值分配:
- 
基础奖励 
- 安装并运行应用即可获得积分
- 根据贡献带宽时长和质量计算
- 定期结算和发放
 
- 
推荐奖励体系 采用创新的多级分成机制: 
- 一级推荐:获得被推荐者积分的20%永久分成
- 二级推荐:获得10%永久分成
- 三级推荐:获得5%永久分成 这种机制激励用户积极参与生态系统建设。
 
AI数据采集创新
为什么AI需要这些数据?
现代AI模型,特别是大型语言模型(LLM)的训练需要海量数据支持。以词向量处理为例:
- 
基础词向量构建 训练一个基础的英语语言模型需要: 
- 完整的维基百科语料库
- 数百万篇新闻文章
- 大量网络公开文本
 
- 
实时数据需求 为保持模型的时效性,需要持续获取: 
Grass的数据采集方案
平台通过分布式节点网络实现高效的数据采集:
- 智能爬虫系统
- 自动识别有价值的数据源
- 根据AI训练需求调整采集策略
- 确保数据质量和多样性
 
- 数据清洗与结构化
安全与隐私保护
全方位的安全保障
Grass平台在设计之初就将安全性置于核心位置:
- 技术层面保护
- 制度层面保障
- 严格的准入审核
- 完善的监管机制
- 明确的责任追究制度
 
隐私保护承诺
平台对用户隐私保护的承诺包括:
- 数据隔离
- 不收集个人上网记录
- 不访问用户私人数据
- 严格的数据使用范围限制
 
- 透明度
- 清晰的数据使用说明
- 用户可查询的活动记录
- 定期的安全审计报告
 
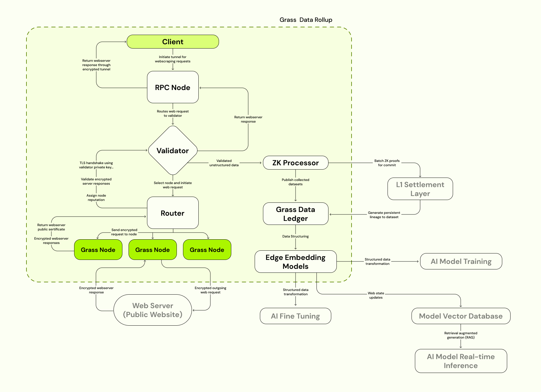
架构设计

各个组件及功能
- Client(客户端)
- 发起网络请求,获取加密的网页响应。
- 通过 RPC 节点将请求转发给验证器。
 
- RPC Node(RPC 节点)
- 接收客户端的请求,并将其路由到验证器。
- 接收验证器返回的加密响应。
 
- Validator(验证器)
- 验证加密的服务器响应。
- 选择节点并分配任务。
- 更新加密服务器响应。
 
- ZK Processor(零知识证明处理器)
- 批量处理零知识证明。
- 生成证明,确保数据在链上验证时的安全性和效率。
 
- Router(路由器)
- 促进节点和验证器之间的连接。
- 管理数据流,维护网络安全和完整性。
 
- Grass Node(Grass 节点)
- 利用住宅用户的闲置带宽抓取公共网络数据。
- 将抓取的数据发送给路由器。
 
- Grass Data Ledger(Grass 数据账本)
- 存储所有数据,包括每个数据集的元数据。
- 在 Solana 的结算层上存储证明。
 
- Edge Embedding Models(边缘嵌入模型)
- AI Model Training(AI 模型训练)
- AI Fine-Tuning(AI 模型微调)
- 对预训练的 AI 模型进行微调,使其更适合特定任务。
 
- Model Vector Database(模型向量数据库)
- AI Model Real-time Inference(AI 模型实时推理)
工作流程
- 客户端发起请求:客户端通过 RPC 节点向验证器发送请求,要求抓取某个网页的数据。
- 验证器处理请求:验证器验证请求的合法性,并选择合适的 Grass 节点来执行任务。
- Grass 节点抓取数据:选定的 Grass 节点利用闲置带宽访问目标网页,并获取数据。
- 数据处理和验证:抓取的数据经过边缘嵌入模型处理,生成结构化数据。同时,ZK 处理器会生成零知识证明,确保数据的真实性和完整性。
- 数据存储:处理后的数据和对应的零知识证明被存储到 Grass 数据账本中。
- AI 模型训练:存储在数据账本中的数据被用于训练 AI 模型。
- 模型微调和推理:训练好的模型可以进行微调,并用于实时推理。
关键点
- 数据隐私:Grass 不会收集用户个人数据,只抓取公开可访问的数据。
- 数据透明度:零知识证明确保了数据的真实性和来源可追溯。
- 分布式网络:利用全球用户的闲置带宽,构建了一个庞大的分布式网络。
- AI 赋能:为 AI 研究提供高质量的数据,加速 AI 技术的发展。
 
                    
                    
                    
                        
                            - 
                                                                    原创
                                                            
- 学分: 27
- 分类: 观点/资讯 
- 标签:
                                                                                                                        grass