文章探讨了工业商品代币化的兴起,分析了传统贸易融资的痛点,例如文书工作繁琐、资金流动性不足等。文章还深入研究了实现商品代币化面临的四大挑战:预言机问题、雇佣资本陷阱、监管雷区和市场缺口,并提出了相应的解决方案,包括多重签名预言机框架、可持续排放模型、合规性设计和贸易融资协议。

当一艘装满货物的集装箱船的移动速度比其所有权文件的传递速度还快时,就说明有些东西从根本上坏掉了。以下是区块链技术如何解决一个有 70 年历史的问题——以及为什么构建这种基础设施的竞赛将定义未来十年金融的发展。
想象一下,你正在跨大西洋运输价值 4000 万美元的原油。油轮以 14 节的速度平稳航行,但是证明谁拥有这些石油的文书工作呢?它被困在快递服务、银行处理队列和人工验证检查的接力赛中。等到文件赶上这艘船时,已经过去几周了,数百万美元被冻结,有时,正如一艘不幸的船只在港口外停泊两个月所发生的那样,文件直接丢失了。
这不是 20 世纪 50 年代的故事。这是 2024 年的全球贸易。
欢迎来到工业商品代币化的世界:一场如此深刻的变革,专家预测到 2030 年它将创造一个 16 万亿美元的市场。但这不仅仅是另一个加密货币炒作周期。这是关于解决实际的、代价高昂的问题,这些问题每年给全球经济造成数十亿美元的损失,并且它需要解决以前任何数字资产都未曾面临的挑战。
对于大多数人来说,Web3 是投机交易的代名词:一个动荡的数字赌场,在这里创造和失去财富。这种看法抓住了噪音,但错过了信号。在幕后,一场更为深刻的转变正在进行:全球经济基础设施的结构性改造。
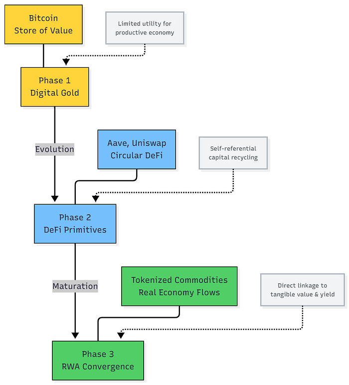
数字资产市场经历了三个不同的阶段,每个阶段都为这一刻做准备:

第一阶段:价值存储和投机
像比特币这样的早期数字资产具有革命性,它确立了诸如非主权价值存储之类的概念。但是,它们为全球贸易和商业的生产型经济提供的效用有限。你可以持有或交易它,但是你不能轻易地用它来构建复杂的金融应用程序或为现实世界的业务提供动力。
第二阶段:“货币乐高”时代
智能合约的兴起催生了去中心化金融(DeFi)的基元;用于借贷(如 Aave)和交易(如 Uniswap)的协议。从技术上讲,这个生态系统非常出色,但很大程度上是循环的,资金在加密原生世界中循环利用。该系统功能强大但自成一体,与有形的生产型经济几乎没有直接联系。
第三阶段:RWA 的融合(今天)
我们现在处于一个由寻找“真实收益”定义的阶段:来自区块链之外的经济活动的可持续回报。这不仅仅是一种趋势,这是该行业生存和发展的必要演变。
市场已经通过现实世界资产的爆炸性增长验证了这一论点:
重要的是:当前的商品代币化市场几乎完全是被动的价值存储,例如储存在金库中的数字黄金。为全球经济提供动力的能源、农业和工业金属的庞大活跃市场几乎完全未被开发。这才是真正的机遇所在。
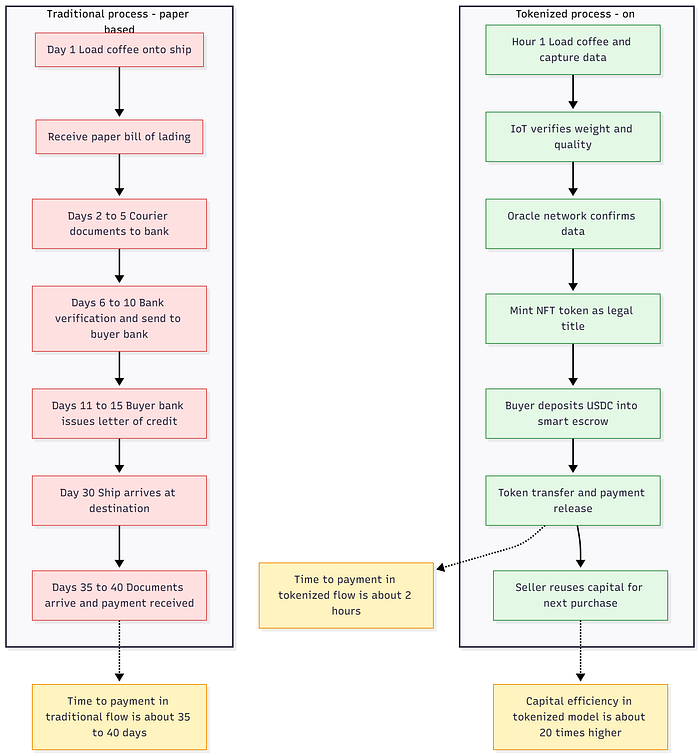
每年,有 110 亿吨货物跨越我们的海洋,支撑着一个 32 万亿美元的经济体。然而,管理这种流动的系统运行在这样的技术上,这种技术会让你的奶奶的文件柜看起来很先进。我们谈论的是实际的纸质文件:提单、信用证、原产地证书;像 1956 年那样在船舶、港口、银行和海关之间传递。
成本是多少?令人震惊。麦肯锡估计,仅切换到电子提单就可以节省 65 亿美元的直接成本,并释放 400 亿美元的全球贸易额。然而,截至 2022 年,全球贸易中只有不到 2% 使用电子文件。

这种摩擦造成了“滞期费”——当货物因缺少文件而无法卸货时收取的费用。一艘船只在一个目的地港口外停泊了两个多月,因为原始纸质提单丢失了。船东担心交付错误索赔,拒绝在没有原始文件的情况下卸货。结果:累计滞期费 200 万美元,资本周转完全停滞。
除了物流,主要的危机是金融方面的。亚洲开发银行估计,全球贸易融资缺口:贸易融资请求和批准之间的差额在 2024 年达到惊人的 2.5 万亿美元。这一缺口对新兴市场的中小型企业的影响尤为严重,它们缺乏抵押品或信用记录来获得全球一级银行的融资。
传统的贸易融资是资本密集型且速度慢。银行在发放资金之前需要严格的文件。由于这些文件需要几天或几周的时间才能处理,因此供应商被迫在自己的资产负债表上为生产和运输时间(通常为 30-60 天)提供资金,或者求助于昂贵的保理。这种流动性陷阱每年冻结数十亿美元的营运资金。
代币化颠覆了这个模型。通过在装货时将商品货物转换为经过验证的数字资产,该资产可以立即被抵押。这会将流动性事件从航程结束转移到航程开始,从而大大提高了资本的流动速度。
从理论到实践需要解决对实物商品来说独有的四个关键挑战。这些不仅仅是技术问题,它们还是基本的设计选择,将决定这个新兴市场中的赢家和输家。
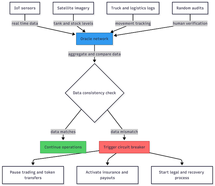
代币化实物商品最关键的障碍与代码无关。这就是 预言机问题。与纯数字代币(其中区块链是唯一的真实来源)不同,实物商品存在于链下,存在于混乱、不可预测的现实世界中。
挑战: 智能合约无法原生验证链下资产的质量或位置。银行根据 声称 存在某种质量和数量的货物的单据提供信用证,但无法直接查看货物的实际状态。20 世纪 60 年代的“伟大的沙拉油骗局”和最近的青岛金属融资诈骗(150 亿美元的风险敞口)证明了纸质单据可以多么容易地与物理现实脱节。
解决方案:多重签名预言机框架
强大的系统不是依赖单一的真实来源,而是需要在执行关键功能之前获得来自多个独立来源的数字签名:

经济防御: 该系统还必须设计针对预言机欺诈的惩罚。如果供应商提供虚假数据来玩弄该系统,他们必须面临程序化的后果,例如削减抵押品、被列入未来交易的黑名单或触发向受影响方的保险赔付。
这需要的不仅仅是技术人员。这需要我们所说的 市场架构师,能够将物理物流(滞期费、化验质量、运输延误)的不同风险语言转化为智能合约的确定性逻辑(预言机、粘合曲线、清算级联)的人。
商品交易是资本密集型的。单一货物的价值可能为 4000 万美元。去中心化平台必须从不同的提供商那里众筹流动性,但这会造成 流动性碎片化困境。
风险: 许多早期的 DeFi 协议提供极高的代币奖励来吸引流动性。这带来了 雇佣资本:投资者在排放量减少后立即套取奖励并逃离,从而引发协议 死亡螺旋,流动性崩溃,代币价值暴跌。
解决方案:可持续发行模型
智能协议设计与长期参与相一致的激励机制:

关键机制:
反脆弱性设计理念规定,在市场危机期间,随着雇佣资本的逃离,协议的基线流动性相对于市场加深,实际上增强了其竞争地位。
代币化的商品跨境运输。如果在某个司法管辖区结构不良,则在伦敦被认可为 所有权凭证 的代币在另一个司法管辖区可能会被视为 未注册的证券。
风险: 被归类为证券的监管触发繁重的合规义务(注册、报告、招股说明书要求),这可能使运营在经济上不可行。
解决方案:通过设计实现合规性
与其将合规性视为未来的责任,不如将其直接嵌入到协议的架构中:

主要特点:
当大多数人想到 RWA 代币化 时,他们会想到金库中的金条等被动资产。虽然有用,但这错失了一个更大的机会:将整个贸易生命周期代币化。
当前市场:

缺口: 明显缺乏将_贸易执行过程本身代币化的平台:_以嵌入式融资将货物从原产地运到目的地的高价值功能。
机会:贸易融资协议
真正的创新是创建垂直集成的协议,将货物的移动金融化:

为什么这很重要:
要创建代币化的商品,需要将物理现实与数字表示形式结合在一起的复杂架构。我们称之为 信任堆栈 六层和谐工作。

在基础层,物联网传感器提供连续的遥测,以防止 垃圾进,垃圾出 问题。如果数字代币代表 10,000 吨铜,但仓库里装的是彩绘铅,则系统会发生故障。
防御机制:
技术不能取代法律。过去三年,全球商业法发生了构造性变化,从 实际占有 转变为 独家控制。
2023 年英国电子贸易文件法案(ETDA) 是分水岭时刻。鉴于英国法律管辖着约 80% 的全球贸易文件,这是一个全球信号。ETDA 将电子文件的 独家控制权 等同于纸质文件的 实际占有权。
这种法律互操作性层意味着在新加坡铸造的代币化提单可以由伦敦的银行提供资金,并以强大的法律确定性出售给纽约的买家。
链上代币,通常实现为:
用于防止 死亡代币问题的最关键的一层。Chainlink 的储备证明系统:
这创建了一个动态系统,其中代币的有效性会持续重新验证:相对于季度纸质审计而言,这是一个巨大的改进。
使用交付与付款(DvP)逻辑,商品代币和付款代币(USDC、EURC)的交换发生在单一原子交易中。双方都没有本金风险。智能合约充当托管代理。
协议创建结构化信贷池,其中:
让我们来看一个真实的代币化流程,巴西咖啡出口商将 100 吨优质阿拉比卡咖啡豆运往德国买家。

但这才是真正的魔力:在 30 天的航程中,卖方可以使用该代币化的货物作为抵押品从流动性池中借入营运资金:这个过程称为 DeFi 保理。这会在原产地释放流动性,而不是等待目的地交付。
一些平台已经在大规模运营,证明该模型有效:
这些协议率先通过巧妙的 SPV(特殊目的公司)结构将现实世界的资产上链:
突破是什么?主要的 DeFi 协议已将数亿美元部署到这些池中,证明加密原生资本可以为实际的工业活动提供资金。

这些平台通过“基于信任的共识”解决了过度抵押问题(需要 150% 的抵押品才能借入 100%):
这种结构已成功地为贸易融资缺口最严重的市场中的农产品出口融资——这正是 2.5 万亿美元融资缺口打击最严重的地方。
一些平台已在高通货膨胀经济体中创建了“粮食储备证明”系统:
在像阿根廷这样的高通货膨胀环境中,这会将收获的粮食变成流动、抗通货膨胀的货币,同时让农民保留其作物的价格风险敞口。处理过的数千吨粮食证明了该模型的大规模性。
物理和数字的交叉产生了独特的攻击向量,必须将其从系统中设计出来。
威胁: 代币自由交易,但实物资产被盗、销毁或降级。
防御:

多模式验证不依赖于单一传感器。法律追索权确保代币持有者对资产拥有直接索赔权。保险包装涵盖“数字资产托管”和“实物损失”。
威胁: 允许攻击者耗尽流动性池的错误。
防御:
威胁: 市场低迷引发大规模资本撤离。
防御:
威胁: 代币被归类为证券,从而触发了禁止性的合规性。
防御:
波士顿咨询集团预计,到 2030 年,代币化资产市场将达到 16.1 万亿美元——约占全球 GDP 的 10%。商品预计将以 50% 的复合年增长率增长,因为它们本质上是全球性的、可替代的,并且遭受最高的摩擦。
但真正的转变不仅仅是规模——而是对价值如何在通过全球经济流动的方式进行结构性重新构想。

持续交易: 20 天的航程中,一艘油轮售出 50 次,每次交易都立即结算。价格发现变得实时,反映了确切的位置和质量。
算法融资: 当货物通过地理围栏检查站(离开港口,穿越苏伊士运河)时,智能合约会自动发放信贷。利率根据实时风险概况动态调整。
民主准入: 东京的零售投资者从智利运往中国的铜中获得收益。曾经是大型银行专属的贸易融资,成为一种新的资产类别,它与股市波动无关,并受到实际生产性资产的支持。
研究表明,由于透明度和减少中介,基于区块链的证券化可以将收益率降低 25 个基点。在商品交易中:一个低利润的业务,25 个基点是巨大的。
更重要的是:将文件处理时间从 10 天减少到 10 分钟会提高库存周转率,从而大大提高所用资本的回报率。通过在原产地释放流动性,供应商可以将资本更快地再投资到生产周期中,从而可能仅通过提高资本流动速度来增加全球商品产量。
商品市场的下一个前沿是可持续性。具有前瞻性思维的协议正在通过创建一个新的资产类别来引领:绿色商品。
战略: 推出具有嵌入式环境数据的优质商品代币层:

竞争优势: 这吸引了大量且不断增长的以 ESG 为中心的机构资本池,这些资本池目前无法从数字资产市场获得服务。它创造了一个将利润与目标相结合的独特优势,从而将可持续性从成本中心转变为收入驱动力。
三个关键的发展已经结合在一起,使 2024-2030 年成为这种转变的窗口:
1. 法律成熟度
英国 ETDA、新加坡 ETA 和美国 UCC 第 12 条创建了一个全球法律网。有史以来第一次,数字所有权在主要贸易管辖区具有强大的可执行性。这种 法律互操作性层 是使市场预测成为可能的无形基础设施。
2. 技术可靠性
物联网传感器既便宜又可靠。预言机网络已证明自己可确保数十亿美元的价值。Layer2区块链解决了困扰早期实施的成本和速度问题。
3. 经济必要性
2.5 万亿美元的贸易融资缺口并没有通过传统方式缩小。气候变化需要供应链透明度。地缘政治碎片化需要有弹性的、去中心化的基础设施。旧系统根本无法满足现代世界的需求。
这个领域发生的最深刻的转变不仅仅是技术上的转变——而是结构上的转变。成功的平台不是将旧系统数字化;他们正在完全重新构想它。

这种转型实现了全新的收入模式:
交易费用: 平台上交易的总价值的百分比(0.3-1%):类似于 Uniswap 的模型,但适用于现实世界的商品
发起费: 铸造代表实物资产的商品代币时收取
利差: 借款人借用代币化货物所支付的费用与流动性提供者所赚取的收益之间的差额
关键的见解:这些不是一次性的技术项目。他们正在为现代贸易构建操作系统:持续的基础设施,可以捕获从流经其中的每笔交易中产生的价值。
创建一个成功的协议需要的不仅仅是智能合约——它还需要复杂的代币经济学,以协调整个生态系统中的激励措施。

支柱 1:激励设计
原生代币在协议的生命周期中发挥双重作用:
关键创新:时间加权流动性模型,奖励将资金锁定在与实际运输周期(90 天以上)一致的时间内的 LP。这不是随意的:它反映了商品运输的实际生命周期,从而创建了结构稳定性。
支柱 2:国库管理
强大的国库确保通过市场周期进行运营:
支柱 3:治理
从长远来看,需要逐步去中心化:
这可以防止大型被动持有者的财阀俘获,并确保协议由其最忠实的利益相关者管理。
20 世纪 50 年代的航运集装箱化使货运成本降低了 90%,并实现了现代全球化。代币化将对贸易的金融和信息层做集装箱对物理层做的事情。
这不仅仅是为了技术而技术。这是关于解决实际的、代价高昂的问题:
船舶将继续以 14 节的速度行驶——这是物理学。但它们所携带的价值即将以光速移动。
要在这个领域取得成功,需要我们所说的 市场架构师:能够说两种语言的人:
桶的语言:
区块的语言:
胜出者将是那些能够在这些世界之间进行翻译的人:将物理商品的混乱、复杂的现实编码为可编程货币的精确、确定性逻辑。
对于在这个领域构建的领导者来说,信息很明确:
1. 首先解决预言机问题
具有经济处罚的多重签名框架,以打击欺诈行为。如果没有强大的物理数字验证,请勿启动。
2. 设计为反脆弱性
构建从市场压力中获得力量的系统。协议拥有的流动性、保险基金、断路器。
3. 从第一天起就嵌入合规性
许可池、KYC 控制的访问、渐进式去中心化。监管的持久性是存在的。
4. 专注于垂直专业化
构建了解变质、滞期费、质量下降的商品特定风险引擎。通才在实力上无法竞争。
5. 捕获绿色溢价
将 ESG 数据嵌入到代币中。在场外观望,等待合规、可持续投资的机构资金是巨大的。
市场预测不是投机——而是从已证实的需求中推断出来的:
问题不在于这种转变是否会发生。而是谁将构建它。
技术已经准备就绪。法律已经准备就绪。市场迫切需要解决方案。唯一缺少的成分是执行——构建强大、合规、经济可持续的协议的艰苦工作,这些协议可以在原子世界和比特世界之间进行转换。
对于平台架构师和战略领导者来说,这就是时刻。未来十年属于那些构建信任堆栈的人:物联网、预言机、法律和 DeFi 的集成架构,这种架构允许价值像信息一样流畅地流动。
现代贸易的操作系统正在编写中。它正在用代码编写。
全球贸易的未来不会到来。它已经在这里了。唯一的问题是谁将构建它,谁将被抛在后面。
- 原文链接: blog.blockmagnates.com/t...
- 登链社区 AI 助手,为大家转译优秀英文文章,如有翻译不通的地方,还请包涵~
如果觉得我的文章对您有用,请随意打赏。你的支持将鼓励我继续创作!