区块链的基本原理与特征

  • Dapplink
  • 发布于 2025-05-06 13:19
  • 阅读 9851

区块链的基本原理与特征

<!--StartFragment-->

一.区块链的链式结构

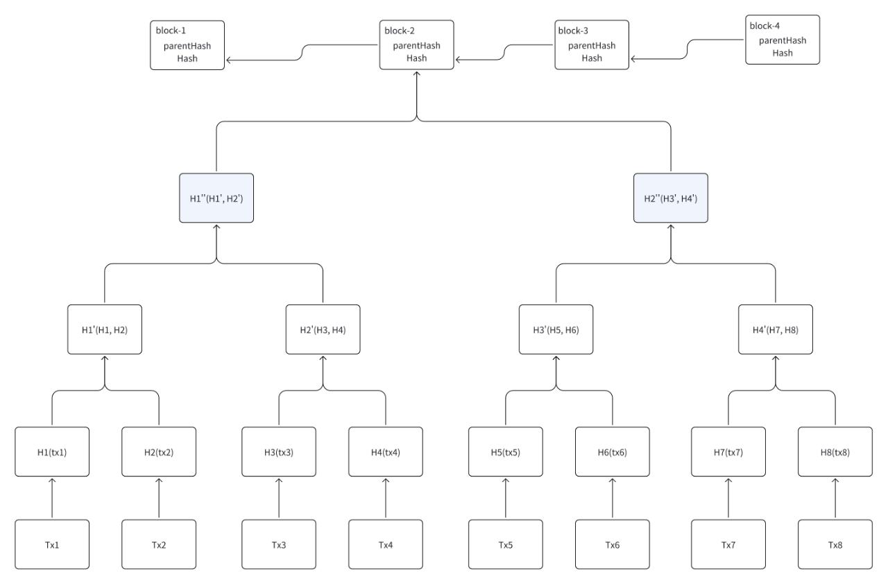
ac78f73375b65a31e9f46289b8e167b7.png 区块链(Blockchain)是一种**「分布式数据库技术」**,本质上是一个由多个区块组成的链式结构,每个区块中存储着一组交易数据,并与前一个区块通过密码学手段相连接,形成“区块+链”的结构。

通俗理解:区块链就是“全网共用的一本公开账本”,记录了每一笔交易,所有人都可以查看,但无法随意篡改。

二.区块链的基本原理

1. 链式数据结构(Block + Chain)

  • 每个区块都包含:
    • 当前交易数据
    • 前一个区块的哈希值
    • 时间戳、随机数等
  • 区块之间通过哈希链接,构成一条“链”
  • 修改一个区块会导致整个链断裂,易被发现

2. 哈希算法(Hash Function)

  • 将任意长度的数据转化为固定长度的字符串
  • 「单向性」:不可逆
  • 「抗碰撞性」:不同内容不应生成相同哈希
  • 保证数据**「防篡改」**

3. 共识机制(Consensus Mechanism)

多节点如何就“哪一条链才是真实的账本”达成一致

常见的共识机制:

  • 「PoW(工作量证明)」:挖矿,算力竞争(如比特币)
  • 「PoS(权益证明)」:根据质押代币比例选出验证者(如以太坊 2.0)
  • 「DPoS、PBFT、PoA、PoH、ZKP、Rollup 等」:为不同场景设计的共识算法

4. 分布式存储(Distributed Ledger)

  • 所有节点都保有完整账本
  • 无需中心服务器
  • 任意节点宕机不会影响整体运行

5. 加密签名(公钥 + 私钥)

  • 每个账户通过密钥对管理身份和资产
  • 交易需用私钥签名,确保数据来源真实、不可否认
  • 公钥可用于验证签名

三.区块链的主要特征

1. 去中心化(Decentralized)

  • 不依赖中央机构或第三方平台
  • 所有节点地位平等,独立验证交易

2. 不可篡改(Immutable)

  • 区块一旦写入就无法更改
  • 修改一个区块会导致后续所有区块哈希值变化
  • 篡改需要控制全网多数节点,几乎不可能

3. 公开透明(Transparent)

  • 账本对所有参与者公开
  • 所有交易都可查可验
  • 增强信任机制

4. 可追溯(Traceable)

  • 每一笔交易都可追溯到起点
  • 易于溯源、防止欺诈
  • 广泛应用于供应链、司法、金融等场景

5. 安全性高(Secure)

  • 利用密码学机制保障交易数据的保密性与完整性
  • 区块链网络越大越安全(拜占庭容错)

四.区块链的核心价值

特征 带来的价值
去中心化 降低对中介机构的依赖,防止垄断
不可篡改 增强数据可信度,防止事后作弊
公开透明 所有交易可验证,提升信任
可追溯 容易审计、便于监管与溯源
安全性 抗攻击强、保障资产和身份安全

五.区块链与传统数据库的对比

项目 传统数据库 区块链
架构 中心化 去中心化
数据控制 由中心管理 所有节点共同维护
数据篡改 容易被篡改 几乎不可篡改
信任机制 依赖机构信用 依赖算法与共识
数据可见性 部分可见 完全公开(视链类型)
效率 相对较低

六、小结

区块链不是“万能药”,但它提供了一种全新的信任构建方式:

用技术代替“信任”,实现数据的可信传输与资产的可信交换。

区块链技术正在逐步走出加密货币的圈子,向金融、政务、物流、版权、医疗等多个行业扩展,成为未来数字社会的基础设施之一。

<!--EndFragment-->

点赞 0
收藏 1
分享
本文参与登链社区写作激励计划 ,好文好收益,欢迎正在阅读的你也加入。

0 条评论

请先 登录 后评论
Dapplink
Dapplink
0xbdcb...f214
首个模块化、可组合的Layer3协议。