基于阈值加密的内存池与mev-commit预确认 - 密码学

本文提出了一种基于阈值加密的内存池方案,结合Shutter的阈值加密技术和mev-commit的预确认基础设施,旨在解决以太坊中普遍存在的抢跑交易、三明治攻击和审查问题。该方案允许用户提交加密交易,构建者在不知晓交易内容的情况下进行承诺,只有在达到足够的承诺后,密钥持有者才会释放解密密钥,从而实现实际的前端运行保护。

具有mev-commit预确认的阈值加密内存池

作者:Murat Akdeniz (Primev), Bernardo Magri (Primev), Christian Matt (Primev), Punit Jain (Shutter Network), Anthony Caravello (Shutter Network), Luis Bezzenberger (Shutter Network)

动机

以太坊用户每天都会因抢跑、三明治攻击和审查而损失价值。DEX 交易被夹击,NFT 铸造被抢跑。这些攻击之所以成功,是因为交易在被纳入之前会显示在公共内存池中。

用户端的解决方案是加密:在执行顺序确定之前隐藏交易内容。但仅靠加密是不够的。如何确保构建者在承诺后实际包含加密的交易?

这篇文章介绍了以太坊链下交易供应链的第一个阈值加密内存池。我们将 Shutter 的阈值加密与 mev-commit 的预确认基础设施相结合,以创建实际的抢跑保护,该保护可以在今天部署而无需共识更改。

关键属性:

  • 用户提交加密交易以隐藏其意图
  • 构建者在看到内容之前进行盲承诺
  • Shutter Keypers 仅在获得足够的承诺后才发布解密密钥
  • Oracle 验证包含情况并削减违反承诺的构建者
  • 验证者可以通过 mev-boost、Commit-Boost 或任何其他支持中继的 sidecar 无缝选择加入,而无需额外的运营开销

我们正在 Hoodi 测试网上部署一个可用的概念验证。在当前的 PoC 中,排序器 / RPC 仍然在加密交易之前短暂地以明文形式看到交易,因此主要的可视性改进是在用户和公共内存池 / 构建者之间。与此同时,我们正在探索与 Kohaku 风格的方法集成,以转向端到端的执行前隐私,即使 RPC 也无法检查交易内容。

构建者集成:构建者通过扩展其现有的 mev-commit 提供者工作流程来接受和承诺盲加密的出价,从而与加密内存池集成。除了支持 Shutterised Bid 并将解密后的事务放在块的顶部之外,不需要更改块构建逻辑。

mev-commit 通过其标准提供者接口公开加密的出价,允许构建者像接收普通预确认出价一样接收它们,但没有交易内容。构建者评估这些盲标,发布与交易哈希相关的承诺,并依靠 keypers 在达到全局承诺阈值后发布解密密钥。密钥发布后,构建者通过提供者端点获取解密后的交易,并将其包含在区块构建中。

验证者集成: mev-commit 与 commit-boost、mev-boost 或任何其他支持中继的 sidecar 集成,允许验证者通过简单地在其 Commit-Boost 配置中选择启用 mev-commit 的中继来选择加入预确认。

背景:阈值加密和预确认

阈值加密将信任分配给多个称为 keypers 的参与者。在这种方案下加密的交易只有在阈值数量的 keypers(t out of n)合作释放其密钥份额时才能解密。这可以防止任何一方在没有公共解密触发器的情况下进行解密。

加密内存池的关键挑战是执行:我们如何确保构建者实际包含他们承诺的加密交易?存在三种方法:

  1. 受信任:构建者承诺包含交易(无强制执行)
  2. 经济:构建者质押抵押品,如果行为不当,抵押品将被削减(追溯执行)
  3. 密码学:智能合约或共识规则阻止执行,除非满足条件(主动执行)

我们的设计通过 mev-commit 的预确认基础设施使用经济强制执行。构建者以密码学方式承诺包含特定交易,并以可削减的权益支持这些承诺。我们将此机制扩展到加密交易,创建一个构建者盲目承诺交易内容的系统。

关键的见解是承诺基础设施已经存在。与其等待共识更改或智能账户采用,不如利用 mev-commit 现有的削减条件并将其扩展到处理阈值加密的交易,从而立即部署加密内存池。

设计概述

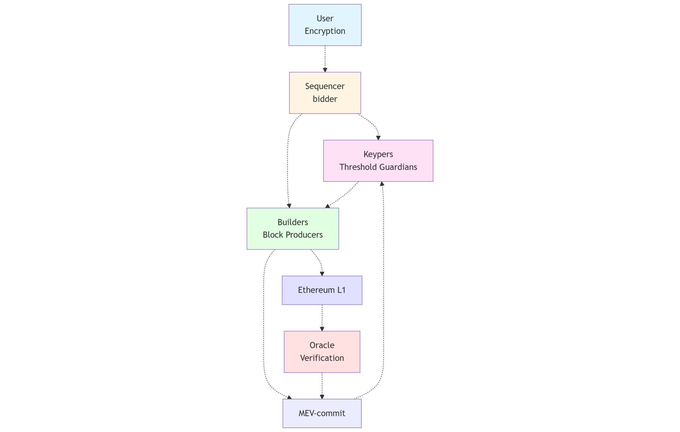
我们的系统集成了三个组件:

  1. 排序器:接收加密的交易以及身份 preimage(用于索引加密交易的随机 32 字节),为这些交易生成出价。
  2. Keypers:监控构建者的承诺,在满足阈值时(≥3 个承诺)释放解密密钥
  3. mev-commit:通过投标人/提供者节点和 oracle 提供承诺和削减基础设施

架构

image\ image2230×1416 108 KB

交易流程

1. 用户通过阈值密码学进行加密
2. 用户将加密的交易提交给排序器
3. 排序器将加密的出价提交给 mev-commit 投标人节点
4. 投标人将加密的出价中继给构建者(提供者)
5. 构建者评估并进行盲承诺
6. Keypers 验证承诺阈值,释放密钥
7. 构建者解密并将交易包含在区块的顶部
8. Oracle 验证 L1 上的包含情况
9. Oracle 证明 mev-commit 以获得奖励/削减

关键属性是有条件解密:只有在获得足够的构建者承诺后才释放密钥。这可以防止“解密然后审查”攻击,即构建者看到明文并有选择地排除交易。

强制执行机制

承诺阈值

Keypers 实现阈值验证逻辑:

func ShouldReleaseKey(identity Identity) bool {
  commitments := GetCommitments(identity)

  if len(commitments) < THRESHOLD {
    return false  // 承诺不足
  }

  for _, c := range commitments {
    bidderAddr := RecoverSigner(c.Signature)
    expectedIdentity := Keccak256(c.RandomPrefix + bidderAddr)

    if expectedIdentity != identity {
      return false  // 无效身份
    }
  }

  return true
}

PoC 使用 threshold = 3,但生产系统可以根据出价金额动态地设置此值,或者使用验证者支持的 keyper 集。

包含验证

mev-commit oracle 通过追溯削减来强制执行包含:

func ValidateInclusion(tx, commitment, block) Outcome {
  decrypted := Decrypt(tx.Encrypted, tx.Key)

  if !IsInBlock(decrypted, block) {
    if IsValidTransaction(decrypted) {
      return SLASH_BUILDER  // 恶意排除
    } else {
      return NO_SLASH  // 合理排除
    }
  }

  if block.Transactions[0].Hash != decrypted.Hash {
    return PARTIAL_REWARD  // 放置错误
  }

  return FULL_REWARD
}

削减结果

  • FULL_REWARD:完美履行(包含在区块的顶部)
  • PARTIAL_REWARD:已包含但放置错误
  • NO_SLASH:合理的未包含(无效交易)
  • SLASH_BUILDER:已承诺但未能包含有效交易

这为构建者履行承诺创造了强大的激励。在 PoC 中,削减设置为全额出价(30 Gwei)。生产系统可以根据声誉实施按比例削减。

区块顶部强制执行

要求交易位于区块顶部可以防止一种微妙的攻击:构建者可以包含加密的交易,但在解密后用他们自己的交易抢跑它们。oracle 验证区块位置:

if block.Transactions[0].Hash != decrypted.Hash {
  return PARTIAL_REWARD
}

可以使用 TXINDEX 预编译(EIP-7793)进行链上验证,以用于未来结合经济和密码学强制执行的变体。

安全分析

抢跑保护

攻击:构建者承诺,接收解密密钥,然后重新排序以进行抢跑。

防御:Oracle 检测到错误的放置并进行削减。由于削减等于出价金额,因此只有当 MEV 提取超过削减惩罚时,抢跑才有利可图。实际上,这使得抢跑对于大多数交易在经济上是不合理的。

权衡:如果 MEV 超过权益,经济强制执行允许抢跑。密码学强制执行(智能合约在链上验证放置)可以无条件地防止这种情况,但需要共识更改和更高的 gas 成本。我们的方法是今天可以部署的。

抗审查性

攻击:构建者承诺然后故意排除交易。

防御:Oracle 削减全额出价。由于构建者错过了奖励并损失了权益,因此除非受到外部动机(例如,OFAC 合规性)的驱使,否则审查在经济上是不合理的。

限制:无法防止承诺之前的审查。如果没有构建者承诺,keypers 不会释放密钥,并且不会包含交易。这可以通过以下方式缓解:

  1. 多个构建者竞争订单流
  2. 构建者的声誉系统
  3. 与 FOCIL(强制选择包含列表)集成

离线提议者攻击

攻击:提议者离线,解密的交易泄露,下一个提议者进行抢跑。

防御:在当前的 PoC 中,我们不阻止跨Slot的交易重用。但是,可以通过添加特定于Slot的验证来解决这个问题:

require(block.number == intendedBlock, "错误的区块");

即使已被解密,这也会使未来区块中的交易主体无效,类似于智能账户方法如何处理这种情况。此限制也可以在 dapp 上使用特定检查来处理,例如通过 AMM 交换 token 的截止日期。

Keyper 勾结

攻击:Keypers 勾结提前解密(< 阈值)。

防御:阈值假设(< t 的 n 个恶意)。对于 PoC,我们使用 t = 3,n = 5。生产改进:

  1. 验证者支持的 keypers:从具有经济安全性的以太坊验证者集中选择
  2. ShutterTEE:将密钥份额存储在 TEE 中,这些 TEE 仅在满足协议条件时才发布
  3. 告密协议:检测并惩罚勾结的 keypers
  4. 轮换:定期轮换 keyper 集

Shutter 路线图 深入探讨了这些改进。

今天的 RPC 可见性和端到端隐私

今天,排序器 / RPC 仍然在加密交易并将其转发到加密内存池之前以明文形式看到交易。这意味着:

  • 公共内存池和构建者是盲的
  • 但 RPC 运营商仍然是一个可见性瓶颈

我们更长远的目标是弥合这一差距,实现端到端的执行前隐私。我们正在探索:

  • 类似于 Kohaku 的方法,用于将加密更靠近用户
  • 与 PSE 合作,即使 RPC 在执行顺序确定之前也无法看到交易内容

此 PoC 应被视为朝着端到端模型迈出的一步。

经济考虑

构建者决定:盲目承诺还是跳过?

如果以下情况则承诺E[TransactionValue] + Reputation > SlashingRisk

该设计保留了回溯 MEV,同时防止了抢跑。解密后,构建者可以包含回溯交易,而不会损害用户。各方(用户、构建者、keypers、oracle)都有经济动机诚实参与。

通过 PBS Sidecar(mev-boost / Commit-Boost)进行验证者参与

验证者参与加强了承诺的可信度,并使加密内存池能够提取最高的经济价值。但是,保持验证者的简单性至关重要。mev-commit 通过与 PBS sidecar(如 commit-boost 和 mev-boost)集成来实现这一点。

建筑:

  • mev-commit 网络层:作为点对点网络服务和区块链的组合运行,用于执行出价和承诺
  • PBS Sidecar 层:在验证者和承诺协议(例如,Commit-Boost、mev-boost) 之间提供标准化接口
  • 中继委托:验证者将计算工作委托给中继,从而保持轻量级操作

它是如何工作的:

验证者可以运行支持多种承诺协议(包括 mev-commit)的单个 PBS sidecar。集成仅需要:

  1. 安装 PBS sidecar(当前为 Commit-Boost;相同模式下的 mev-boost 或其他 sidecar)
  2. 在 sidecar 配置中配置启用 mev-commit 的中继
  3. 通过验证者注册表(EigenLayer、Symbiotic 或 vanilla staking)选择加入 mev-commit
  4. 开始自动接收预确认奖励

验证者的好处:

  • 低运营开销:除了通常的 PBS sidecar 之外,无需额外的基础设施
  • 潜在收入:从预确认出价和加密交易 mev 中获取价值
  • 降低风险:用于多个承诺协议的单个标准化接口
  • 面向未来:无需更改基础设施即可准备好使用新的 mev-commit 服务

与替代方案的比较:

方法 验证者复杂性 承诺强度 部署时间表
mev-commit + PBS sidecar 最小(仅 sidecar) 强(经济 + 验证者支持) 现在可用
协议内预确认 最小(共识) 最强(共识强制执行) 2 年以上(需要硬分叉)
直接验证者集成 高(自定义基础设施) 强(直接参与) 可用但运营风险很高

通过利用现有的 PBS sidecar,我们的加密内存池设计在提供对预确认市场的即时访问的同时,保持了与不断发展的验证者基础设施的兼容性。随着 mev-commit 扩展以支持除预确认之外的其他服务,使用这些 sidecar 的验证者会自动受益,而无需更改其设置。

概念验证实施

我们正在 Hoodi 测试网上部署 PoC,我们将很快提供它。

加密的内存池流将通过专用 FastRPC 端点公开,该端点支持但独立于主 RPC 接口,可供保护隐私的钱包使用。

组件:

  • 排序器:专用于加密流的 FastRPC JSON-RPC 端点、Shutter 加密、mev-commit 投标人客户端、P2P keyper 网络
  • Keypers:修改后的 rolling-shutter、阈值验证 (3-of-5)、DKG 协议
  • mev-commit:扩展的投标人/提供者 gRPC API、oracle 包含验证

性能:

  • 交易加密:~50ms
  • 承诺阈值:3 个构建者
  • 解密延迟:阈值后 2-5 秒
  • 交易将被预先确认(一旦发生承诺)
  • 完整流程:~12–15 秒(一个 L1 区块)

与其他方法的比较

经济 vs. 密码学强制执行

我们的 mev-commit 方法通过削减使用经济强制执行:

  • :white_check_mark: 今天适用于 EOA
  • :white_check_mark: 更低的 gas 成本(链下验证)
  • :white_check_mark: 利用现有的 mev-commit 基础设施
  • :white_check_mark: 与当前的 PBS 架构兼容
  • :cross_mark: 追溯执行(如果 MEV > 权益,则可能发生抢跑)
  • :cross_mark: 需要构建者参与 mev-commit

通过智能合约的密码学强制执行将提供:

  • :white_check_mark: 无条件的抢跑保护
  • :white_check_mark: 不会削减离线提议者
  • :cross_mark: 需要采用 ERC-4337 或类似的账户抽象
  • :cross_mark: 需要新的预编译(TXINDEX、SLOT)
  • :cross_mark: 更高的 gas 成本(链上验证)
  • :cross_mark: 限制为没有 EIP-7702 的智能账户

这些方法是互补的。未来的工作可以将 mev-commit 承诺与智能合约验证相结合,以实现分层安全性。

链下 vs. 链上

我们的链下 mev-commit 方法:

  • :white_check_mark: 今天可以部署
  • :white_check_mark: 迭代改进路径
  • :white_check_mark: 更低的协调成本
  • :cross_mark: 比共识强制执行的保证弱
  • :cross_mark: 依赖于经济安全

链上集成 ( Shutter 路线图) 将提供:

  • :white_check_mark: 最强的保证(共识强制执行)
  • :white_check_mark: 无需外部削减基础设施
  • :white_check_mark: 可以与 FOCIL 集成
  • :cross_mark: 需要硬分叉
  • :cross_mark: 更长的部署时间表

未决问题

机制设计:

  1. 承诺阈值是否应因出价金额或验证者参与情况而异?
  2. 比例削减与二元削减?如何处理重复违规者?
  3. 加密交易相对于普通交易应如何定价?

集成:

  1. 钱包内加密 vs. dapp 端加密?
  2. 什么激励因素会推动构建者参与?

安全:

  1. 生产环境的 Keyper 选择:随机验证者采样 vs. 专用集?
  2. 如果没有构建者承诺会怎样?FOCIL 集成?
  3. 跨域 MEV 处理?

经济学:

  1. 回溯利润是否应与用户或 keypers 共享?
  2. 加密交易如何竞争区块空间?
  3. 费用能否长期支持 keyper 基础设施?

未来方向

短期(3-6 个月): 构建者加入、性能优化、钱包集成、监控基础设施

中期(6-12 个月): 动态阈值、具有削减功能的验证者支持的 keypers、中继集成

长期(12 个月以上): 用于分层安全性的智能合约集成、ePBS 原生支持、FOCIL 集成、协议内转换路径,以及更深入的 Kohaku / PSE 风格的集成,以实现 RPC 盲、端到端的执行前隐私

模块化设计允许增量部署,而不会破坏现有功能。

结论

我们提出了一个实用的阈值加密内存池,该内存池利用 mev-commit 的预确认基础设施进行经济强制执行。虽然追溯削减比主动密码学强制执行弱,但它在以太坊现有架构内提供了一个可部署的向前路径。

Hoodi 测试网上的 PoC 是第一步。接下来的步骤包括扩大构建者参与、优化性能、通过端到端方法加强 RPC 可见性,以及收集数据以告知生产部署和未来的协议内设计。

加密内存池对于以太坊的公平性和去中心化至关重要。这项工作表明它们今天就可以部署。我们邀请构建者、验证者和协议开发人员试验 PoC 并提供反馈。

代码和文档:

致谢: 这项工作建立在 Shutter Network 的阈值加密研究和 mev-commit 的预确认基础设施之上。感谢更广泛的加密内存池研究社区提供的宝贵见解。

  • 原文链接: ethresear.ch/t/threshold...
  • 登链社区 AI 助手,为大家转译优秀英文文章,如有翻译不通的地方,还请包涵~
点赞 0
收藏 0
分享
本文参与登链社区写作激励计划 ,好文好收益,欢迎正在阅读的你也加入。

0 条评论

请先 登录 后评论
以太坊中文
以太坊中文
以太坊中文, 用中文传播以太坊的最新进展