Arc 是由 Circle 开发的 Layer 1 区块链,专为稳定币金融而设计,具有 USDC Gas 费用、Malachite BFT 确定性终结性、内置外汇引擎、可选择的隐私功能以及 CCTP 和网关集成。它旨在消除受监管参与者的最大障碍,为稳定币交易和应用提供卓越的链,并成为全球金融科技公司、支付服务提供商、金融机构和企业的目的地。
探索 Circle 的 Arc L1,专为稳定币金融而构建,具有 USDC gas、Malachite BFT 确定性终结性、内置 FX、可选择隐私以及 CCTP 和 Gateway。

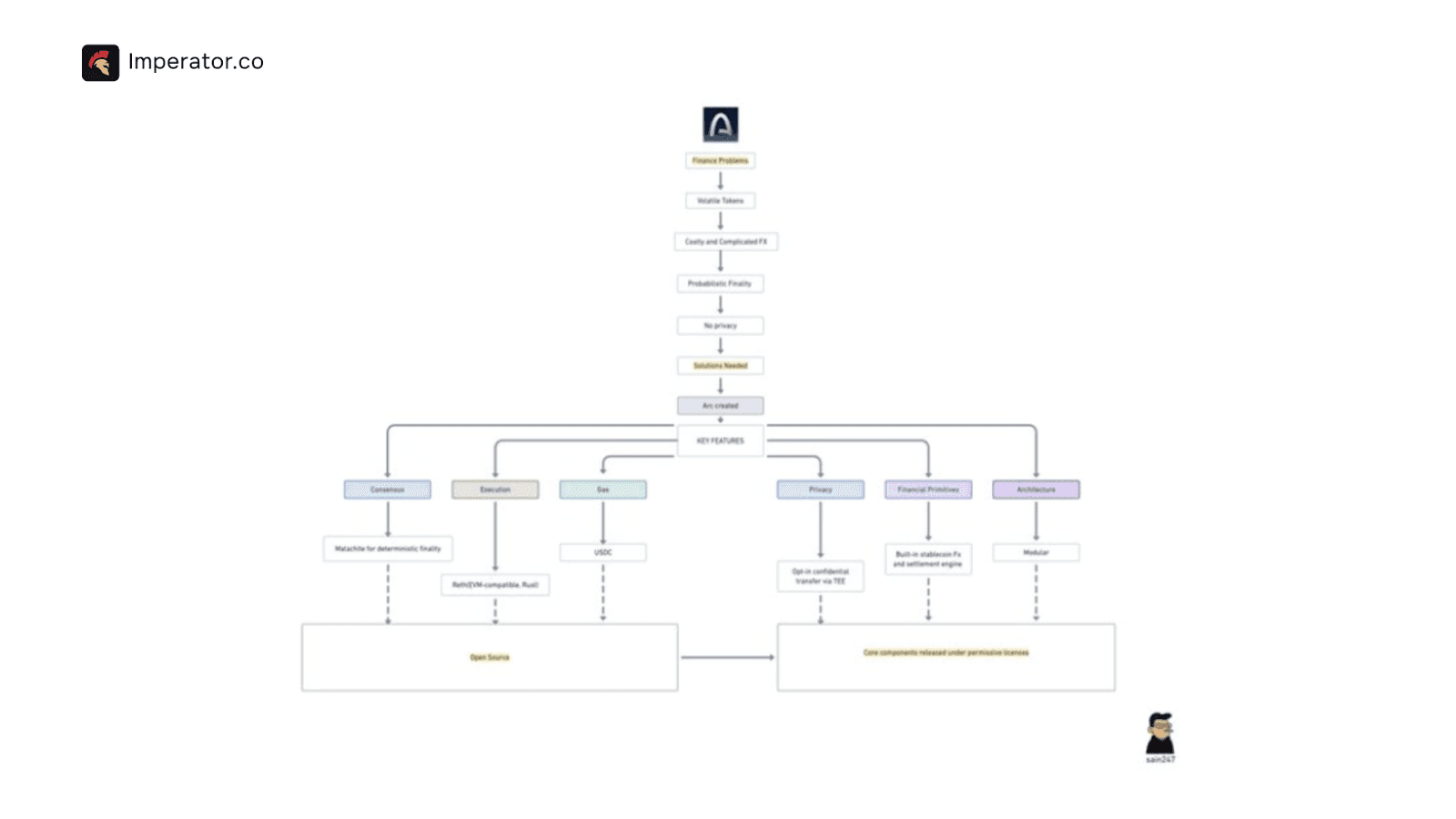
Arc 是一个由 Circle 开发的开放 Layer 1 (L1) 区块链,旨在通过专门构建以支持基于稳定币和稳定币原生应用程序的金融交易,来满足促进现实世界经济活动的开发者和公司的需求。Arc 的一些使其具有独特金融关注架构的特性包括其 Malachite Tendermint Byzantine Fault Tolerant (BFT) 共识层、用于价格发现的内置机构级 FX 引擎、使用 USDC 作为其原生 gas 代币的可预测的基于美元的费用市场、使用实际时间而不是 epoch 或 slot 简化的区块时间戳,以及通过 TEE 实现可选择配置的私有交易的能力。除此之外,Arc 还是一个公共的 EVM 兼容网络,并原生集成了 Circle 的两个跨链产品 Gateway 和 Cross Chain Transfer Protocol (CCTP)。这确保了 Arc 上的开发者可以部署和与其熟悉的智能合约进行交互,同时用户可以轻松地在 Arc 和许多其他链上桥接和访问 USDC 流动性。
这些特性中的每一个都与 Arc 集成,以消除受监管参与者的最大采用障碍,并实现其作为稳定币交易、稳定币应用程序的首选链,并成为即将到来的全球区块链客户浪潮的下一个目的地:金融科技公司、支付服务提供商 (PSP)、金融机构和全球企业。一些了解像 Arc 这样的区块链可能产生的影响并且已经签约开始使用 Arc 的实体包括 Apollo、Amazon Web Services、Mastercard、Visa、Goldman Sachs 和 BlackRock。

Arc 区块链的 基础设施 经过专门设计,使其成为能够支持机构级金融交易的 区块链。Arc 专门设计用于解决诸如波动性 gas 代币和不可预测的费用市场、昂贵且复杂的外汇、碎片化的流动性、概率性终结性和缺乏透明的隐私控制等问题,所有这些问题都需要在机构上链之前解决。Arc 的技术栈包括解决每个问题的特定基础设施。
由于每一项技术改进,Arc 区块链 将允许金融应用程序像电子邮件一样容易访问的世界,美元、欧元、比索和其他法定货币几乎可以瞬间转移到任何地方,符合相关法规的私人交易可以大规模进行,并且 AI 代理可以 自主 地进行交易和协调商业活动。

EVM 兼容性: 尽管 Arc 是其自身独立的 L1 区块链,但其底层基础设施和代码与 EVM 兼容,这意味着开发者将能够使用他们已经熟悉的工具、语言和框架来部署 链上 合约并与之交互。这包括 Solidity、Foundry 和 Hardhat 等产品。
此外,这意味着已经部署在其他 基于 EVM 的 链上的现有协议和开发者可以更容易地转移和配置合约以部署到 Arc 上。
Arc 还确保,尽管其使用 USDC 作为其原生网络代币,但开发者将可以访问具有十八位小数的原生余额版本和一个可选的 ERC-20 接口,用于 USDC 合约地址,该接口将提供与使用 ERC-20 许可的其他 EVM 网络上的 USDC 相同的功能,transferFrom 函数 和六位小数格式以匹配标准 USDC 表示。
Malachite BFT 共识层: Arc 使用 Malachite 作为其共识层,这是对最初由 Informal Systems 开发的 Tendermint Byzantine Fault Tolerant 共识协议的高性能且灵活的实现。Malachite Tendermint 的核心安全性和活性模型包括轮换的提议者,他们组装每个区块,验证者 运行两个不同的轮次,一个 prevote 轮次和一个 precommit 轮次,最终产生一个区块,当超过三分之二的验证者预先提交该区块时,该区块将被最终确定。这两轮独立的投票对于 Malachite BFT 容错 协议以最佳的抵抗潜在威胁参与者的能力运行至关重要。
由于这个过程,它为链和交易提供了 确定性终结性,并且没有潜在的链重组。这对于 Arc 用户来说尤其重要,因为确定性终结性消除了重组对冲和概率链常见的“等待 N 个区块”启发式方法。对于机构工作流程,这降低了运营风险,缩短了结算窗口,并简化了关于不可撤销性、托管释放和截止日期的策略。
Arc 将 Malachite 与由已知和受监管的机构组成的 许可型 Proof‑of‑Authority (PoA) 验证器集配对,从而优化可预测的性能和机构问责制。这包括已获得并保持 SOC 2 认证的实体,这些实体也在世界各地进行地理分布,以确保链的可靠性。但是,Arc 在其文档中提到,在未来的某个时间,Arc 可能会从当前的 PoA 模型演变为许可的 Delegated Proof-of-Stake (DPoS) 模型,以便允许更广泛的验证器参与,同时继续保持法规遵从性。
用户可以在 此处 查看 Malachite Github 存储库,其中包括共识算法的 Rust 实现、描述核心共识算法的白皮书、与模型相关的文档以及不同的协议规范。
可选择的隐私: 随着像 Blackrock 和 Goldman Sachs 这样的大型金融机构以及像阿布扎比这样的主权国家将其服务和用户加入 Arc,对隐私的需求也在增长。因此,Arc 正在整合在其自身基础设施内促进私有交易的能力,允许用户选择性地屏蔽余额和交易。这对于客户保护自己、保护其用户并遵守其义务和相关法规至关重要。Arc 能够通过 Trusted Execution Environment(TEE) 促进私有交易和机密转账,TEE 是公共执行环境之外的可信 enclave,它计算屏蔽数据以产生经过证明的结果。
除了提供隐私选项外,Arc 的隐私还被设计为可审计的,交易对手可以选择性地显示证明或向监管机构、审计师和合规团队提供查看权限,而无需暴露更广泛的业务逻辑或不相关的余额。典型模式包括 隐私工资单、 具有保密性的供应商付款、机密外汇对冲和机构资金转移。
稳定费用模型(USDC 原生 Gas): Arc 使用 USDC 作为其原生 gas 代币, 这意味着其基本费用、优先级费用和验证器奖励都以 USDC 计价并直接支付。因此,Arc 用户无需持有或交换不稳定的 gas 代币即可将交易提交到区块链。以 USDC 计价的费用消除了费用估算等式中的价格波动。这将允许用户预先批准以美元消费、设置策略阈值并通过清晰的会计方式计量使用情况。
Arc 的费用市场包括一种费用平滑机制,该机制构建为以太坊 EIP-1559 的变体,该变体改变了基本费用的调整方式。Arc 不会为每个区块重新计算费用,而是保持其基本费用受限,保持低成本,同时还使用区块利用率的指数加权移动平均 (EWMA) 来计算优先级费用。这意味着在对区块链的需求很高时,费用将逐渐调整,而不是突然调整,并对开发者和用户保持相对可预测性。
除了 Arc 的稳定费用模型 外,Arc 还将包括一个内置的外汇机器,以支持其他稳定币并允许它们以编程方式转换为 USDC 以支付费用,从而避免单独的加油交易并减少余额碎片化。
内置 FX 引擎: Arc 自身的基础设施包括一个外汇引擎,该引擎提供机构级 Request for Quote(RFQ) 系统,该系统允许代币价格发现和 24/7 支付与支付 (PvP) 链上结算。典型流程包括以当地货币稳定币开具发票、链上 RFQ 定价以及原子 PvP 结算为 USDC,从而消除本金风险并避免拆分腿时间不匹配。做市商 和银行还可以流式传输报价、通过确定性终结性收紧价差并将监控与企业风险系统集成。这意味着所有 Arc 用户都将能够进行原子级最终确定和结算的跨货币交易,从而消除了本金风险,并与企业对于同步交付与支付以及支付与支付 (DvP/PvP) 流程的要求保持一致。
区块生产: 在正常运行情况下,Arc 的目标是亚秒级确定性终结性和每秒数千笔交易 (TPS),已发布的基准表明,在 20 个 验证器 和 <350 毫秒的终结性下,≳3,000 TPS,并且在较小的委员会中具有更高的吞吐量。Arc 路线图包括对多提议者支持的计划,这可能会使链的吞吐量提高约 10 倍,以及可以减少 ~30% 延迟的共识优化。
Arc 还优先考虑 亚秒级范围内的 一致的区块时间,并使用实时而不是 区块编号 对区块时间进行盖时间戳,以提供可靠且可预测的交易处理。这对于链上运营的机构风险管理和现实金融应用程序至关重要。
实际上,例如,亚秒级终结 缩短了用户在结账时的等待时间,实现了汇款的即时确认,并支持低延迟市场基础设施。此外,做市商、预言机和清算流程可以在有界延迟和可预测的结算窗口中运行。
原生跨链能力: Arc 的基础设施包括 Circle 跨链产品 Gateway 和 Cross Chain Transfer Protocol (CCTP) 的集成。Gateway 是 Circle 的企业 API 层,用于稳定币运营,例如管理钱包、运营 mint/burn 协议、发行付款和维护策略控制,以便团队可以跨链发行、转移和结算价值,而无需第三方服务。CCTP 是 Circle 的跨链 USDC 传输桥接服务,可在不同链之间桥接规范的 USDC 并管理链上 USDC 流动性。
Arc 生态系统
正如在引言中简要提到的那样,尽管 Arc 仅处于其公共测试网阶段,但 Arc 生态系统已经很广泛。Arc 生态系统包括各种不同的金融科技公司、支付服务提供商 (PSP)、金融机构和全球企业,它们参与其中是为了支持稳定币交易和稳定币作为可信赖且使用的支付轨道的发展。

资本市场: 资本市场类别指的是促进和协助资本形成,或为企业投资和政府融资筹集资金的过程的实体。资本形成可以通过多种方式完成,例如通过股票、债券和其他证券化产品的多种不同工具进行一级和二级发行。此过程通常涉及多种不同类型的公司,包括发行人、机构和散户投资者、承销商、交易所、托管提供商、清算所和监管机构。资本市场公司现在将区块链,特别是 Arc 视为促进资本形成的可行目的地。
已经与 Arc 合作的一些领先的资本市场公司包括:Apollo (APO:NYSE)、BNY (BK:NYSE)、Intercontinental Exchange Inc (ICE:NYSE)、State Street (STT:NYSE)。
银行、资产管理公司和保险公司: 资本形成后,通常出售给希望参与交易的投资者,这需要像零售银行和机构银行、资产管理公司和保险公司这样的实体,它们都是全球资本、信贷、投资、支付和财务基础设施的关键供应商。许多银行和资产管理公司正在了解如何通过区块链基础设施,特别是 Arc 区块链来增强管理资本销售和分配的方式。
已经与 Arc 合作的一些领先的银行、资产管理公司和保险公司包括:Absa (ABG:JSE)、Bank Frick、BlackRock Inc. (BLK:NYSE)、BTG Pactual (BPAC11:B3)、Clearbank、Commerzbank (CBK:FWB)、Deutsche Bank (DB:NYSE)、Emirates NBD (EMIRATESNBD:DFM)、First Abu Dhabi Bank (FAB:ADX)、FirstRand Bank (FSR:JSE)、Fiserv (FI:NYSE)、Goldman Sachs (GS:NYSE)、HSBC (HSBA:LSE)、Invesco (IVZ:NYSE)、Kyobo Life、SBI Holdings (8473:TSE)、Société Générale (GLE:EPA)、Standard Chartered (STAN:LSE)、WisdomTree (WT:NYSE)。
全球支付、技术和金融科技生态系统: 稳定币已经蓬勃发展,被认为是加密货币的首批“杀手级应用”之一,Arc 专门设计用于通过创建支付轨道来促进稳定币交易来利用这一点。目标是加入并促进全球技术领导者、金融科技公司、跨境支付提供商、零售支付网络、B2B 支付、汇款支付提供商和电子商务平台等广泛的技术和支付重点公司之间无摩擦的自动支付。
已经与 Arc 合作的一些领先的全球支付、技术和金融科技公司包括:Amazon Web Services (AWS) (AMZN:NASDAQ)、Brex、Careem、Catena Labs、Cloudflare (NET:NYSE)、Corpay (CPAY:NYSE)、dLocal (DLO: NASDAQ)、Dmall、Ebanx、FIS (FIS:NYSE)、Hecto Financial、LianLian、Mastercard (MA:NYSE)、Mercoin、Noah、Nuvei (NVEI:NYSE)、Pairpoint by Vodafone (VOD:LSE)、Paysafe (PSFE:NYSE)、PhotonPay、Ramp、Sasai Fintech – a business of Cassava Technologies, Sumitomo Corporation (8053:TSE), Visa (V:NYSE), Yellow Card.
稳定币和资产发行人: 在上述观点的基础上,Arc 专门专注于提供核心基础设施,以支持各种法定稳定币、代币化股票、信贷基金和货币市场基金的发行人。Arc 计划通过稳定币互换和交易所流动性在其核心原生基础设施中包含多个稳定币发行人的参与,以允许用户以其他基于货币的稳定币支付 USDC gas 费用。
已经与 Arc 合作的一些领先的稳定币和稳定币发行人包括:由 Forte Securities 发行的 AUDF、由 Avenia 发行的 BRLA、由 JPYC Inc. 发行的 JPYC、由 BDACS 发行的 KRW1、由 Juno (a Bitso company) 发行的 MXNB。由 Coins.PH 发行的 PHPC、由 Stablecorp 发行的 QCAD。
区块链和 DeFi 基础设施: 由于 Arc 是其自身独立的 L1 区块链,因此它需要许多对于促进区块链交互和参与至关重要的区块链基础设施和开发者工具。一些已经集成或计划与 Arc 集成的基础设施和工具提供商包括:
数字钱包基础设施:Bron、Exodus、Fireblocks、Hecto Innovation、Ledger、MetaMask、Privy、Rainbow、Turnkey、Vultisig 将 Arc 连接到桌面和移动应用程序体验。
开发者工具:Alchemy、Chainlink、Crossmint、Dynamic、Fun.xyz、LayerZero、Pimlico、Thirdweb、ZeroDev 通过框架和工具包为构建者提供支持。
AI:构建在 Anthropic 的 Claude Agent SDK 之上,以通过 AI 驱动的开发工具丰富 Arc 上的开发者体验。
跨链桥接:Circle 的 CCTP、Across、Stargate、Wormhole 将 Arc 连接到其他区块链网络。
区块链基础设施:Blockdaemon、Blockscout、Bridge、Elliptic、Quicknode、Ramp Network、Tenderly、Transak、TRM 帮助保持 Arc 的可访问性、高性能、合规性和可靠性。
去中心化交易所 (DEXes):Curve、Dromos Labs (Aerodrome, Velodrome)、Euler Finance、Fluid、Uniswap Labs 提供去中心化交易和流动性池。
中心化交易所 (CEXes):Bitvavo、ByBit、Coinbase (COIN:NASDAQ)、Coincheck (CNCK:NASDAQ)、Hashkey、Kraken、Robinhood (HOOD:NASDAQ) 扩展了进入 Arc 生态系统的访问点。
做市商和场外交易台:Auros、B2C2、Cumberland、Galaxy Digital (GLXY:NASDAQ)、GSR、IMC、Forte Securities、Keyrock、NONCO、Wintermute、Zodia Markets 提供高效的全球流动性访问。
借贷协议:Aave、Maple、Morpho 通过稳定币和代币化资产实现信贷和资本效率。
收益生成:Centrifuge、Superform、Securitize 在整个生态系统中提供各种稳定币原生收益机会。
代币化基金发行人:WisdomTree (WT:NYSE) 发行的 WTGXX 和 CRDT 提供对产生收益的代币化投资基金的访问。
机构托管人:BitGo、Copper、Taurus、Zodia Custody 为机构提供数字资产存储。
截至撰写本文时,任何开发者或用户都可以加入 Arc 生态系统,并通过请求启动资金和探索区块链立即与 Arc 公共测试网进行交互。Arc 的文档链接 此处,测试网浏览器链接 此处 以跟踪所有交易,测试网水龙头链接 此处,因此你可以请求 USDC 或 EURC 以开始执行交易。

除了已签约开始使用 Arc 的大型机构外,Arc 已经开始在其 公共测试网 阶段培育一个蓬勃发展的基层生态系统。一些领先的协议包括:
TIBA: TIBA 是一种 AI 医疗账单助理,可自动执行编码、索赔和付款,并通过 Arc 上的 USDC 立即结算,以实现安全的交易管理。通过使用 Arc 上的 USDC 自动化收入周期运营,TIBA 能够带来更快的现金收款、透明的审计跟踪和减少的争议周期,所有这些都是医疗保健提供商和保险公司的关键改进。
Arc Pay: Superface 的 Arc Pay 是“AI 代理的 Apple Pay”,这是一个构建在 Arc 上使用 USDC 的支付层,允许自主代理启动和完成具有确定性终结性和真实时间戳的支付,从而使合规性、收据和重试更加直接。
SOLRARC: SOLRARC 是一种 AI 管理的现实世界资产协议,可自动生成证明和结算,利用 Arc 加上 Circle 的 CCTP 进行跨链 USDC 转账,以运行端到端的链上资产生命周期。
MintAura: MintAura 是一个 NFT 平台,允许创作者铸造、管理和从数字资产中赚取奖励。
截至撰写本文时,Arc 仍处于其 公共测试网阶段,尚未进入主网,但 Circle 在其 第三季度财报电话会议 中提到,它正在“探索 Arc 的原生代币的可能性”。尽管关于原生 Arc 代币的启动和效用将包含哪些内容的细节很少,但推测认为,启动原生代币的潜力是为了促进网络参与以推动区块链的采用。
尽管这可能意味着对于潜在的原生 Arc 代币 的大量不同意图,但 Circle 已经提到 Arc 最终将由广泛的、全球分布的参与者(包括金融机构、技术平台、基础设施提供商 和协议开发者)运营和治理的途径。原生 Arc 代币最终可能成为整个 Arc 区块链和生态系统的治理代币,从而管理每个 利益相关者 的广泛且具有影响力的变化。
此外,如果他们坚持路线图最终从 Proof of Authority (PoA) 链过渡到 Delegated Proof of Stake (DPoS) 链,未来的 Arc 代币可以集成到 Arc 的共识机制中。如果 Arc 过渡到 DPoS,则原生 Arc 代币很可能用作原生质押代币,以经济方式保护验证链上交易的验证者。
竞争领域包括专注于稳定币的 L1,这些 L1 优先考虑费用可预测性和快速终结性,以及具有深厚流动性和工具的通用 L1/L2 生态系统。Arc 的与众不同之处在于其原生稳定币经济学、可审计的隐私、机构 FX/PvP 和 Circle 运营的流动性途径,所有这些都是为受监管的支付和资本市场构建的特定功能。可以点击 此处 更深入地了解现有不同的稳定币链,以及每条链的共识机制、执行层、用户体验 (UX)、桥接能力、对企业需求的支持以及促进链上私有交易的能力。
| Arc | Plasma | Tempo | Gnosis | Stable | |
|---|---|---|---|---|---|
| 共识 | Malachite (BFT) | PlasmaBFT | Commonware | Proof of Stake (PoS) | CometBFT, Proof of Stake (PoS) |
| 交易费用 | 可预测,低 (USDC) | USDT 交易为 0 | 可预测,接近于零(稳定币) | ~$0.0001 (稳定) | 低 |
| Gas | USDC | XPL, USDT | 稳定币 | xDAI | USDT |
| 终结性 | 亚秒级确定性 | 亚秒级确定性 | 亚秒级目标 | ~5 秒 | 亚秒级确定性 |
| 虚拟机 | EVM | EVM | EVM | EVM | EVM |
| 桥接 | CCTP | 原生 BTC 桥,LayerZero | 未知,可能通过 Stripe 轨道 | Gnosis 桥 | LayerZero |
| 隐私 | TEEs | 隐形地址转账,ZK | 未知,可能是 ZK | 无 | 零知识证明 (ZK) |
尽管 Arc 面临着来自其他基于稳定币的区块链的激烈竞争,例如 Bitfinex 支持的 Plasma 和 Stable 区块链或 Stripe 支持的 Tempo 区块链,但 Arc 继续在其支持实体 Circle 下保持优势。Circle 被舒适地定位为在当前监管环境下合规的领先 稳定币 发行商。因此,它继续保持着强大的竞争优势,尤其是在全球金融业中心的美国。
在现有的监管和先行者基础上,Arc 敏锐地定位为数字金融的稳定币“操作系统”:美元计价的 gas 具有可预测的费用,亚秒级确定性终结性 和实时区块时间戳使结算语义与企业 SLA 保持一致;通过 CCTP 和 Gateway 的原生互操作性在链上路由规范的 USDC,而 Arc 的 内置 RFQ/PvP FX 引擎 支持原子级跨货币结算;可选择的审计隐私解锁机构工作流程;EVM 兼容性使开发者迁移摩擦保持在较低水平。
此外,随着治理和验证者参与度的扩大,以及路线图提供多提议者吞吐量、由支付方支持的多稳定币费用支付和更深入的资本市场原语(DvP/PvP、代币化基金轨道、财务自动化),Arc 可以将流动性和合规级基础设施整合到一个稳定币原生 L1 中,使其成为支付、外汇和代币化资产的默认场所,特别是对于寻求监管明确性和运营确定性的美国机构。
当我们展望 Arc 的主网启动时,采用很可能会跟踪稳定币效用在跨境支付、商家结算、B2B 发票、代币化基金发行和外汇对冲中最大的地方。成功将取决于三个杠杆,持续的机构加入、EVM 工具上的开发者速度和可证明的合规性结果,所有这些都加强了 Arc 作为稳定币原生基础层的定位。
敬请关注 Arc 何时退出其公共测试网阶段并在 2026 年的某个时候进入主网 beta 版。在 X 上关注 Arc @arc 或使用此 链接 加入 Arc 的 Discord,以关注 Arc 的发展并准确了解主网何时启动。
- 原文链接: imperator.co/resources/b...
- 登链社区 AI 助手,为大家转译优秀英文文章,如有翻译不通的地方,还请包涵~
如果觉得我的文章对您有用,请随意打赏。你的支持将鼓励我继续创作!