本文提供了一份Hyperliquid RPC性能技术指南,深入探讨了100 RPM的速率限制、gRPC流式传输、Direct Peering(直接对等连接)以及生产级基础设施在确保机构级高频交易性能中的关键作用,强调了稳定性和低延迟的重要性。
一个关于高性能 Hyperliquid RPC 的技术指南,涵盖速率限制、gRPC 流式传输、Direct Peering 和生产级基础设施。

Hyperliquid RPC 区块链性能是生产中的一个限制因素,它决定了系统在负载下读取状态、摄取 实时数据流 和提交订单的可靠性。对于 Hyperliquid 上的算法交易和机构执行,基础设施质量直接影响执行时机和稳定性。
本指南探讨了 100 RPM 的速率限制、流式传输架构(包括 gRPC 流式传输)、Direct Peering 的作用、私有网关模型,以及这些组件如何塑造 HYPE 市场中的执行质量。

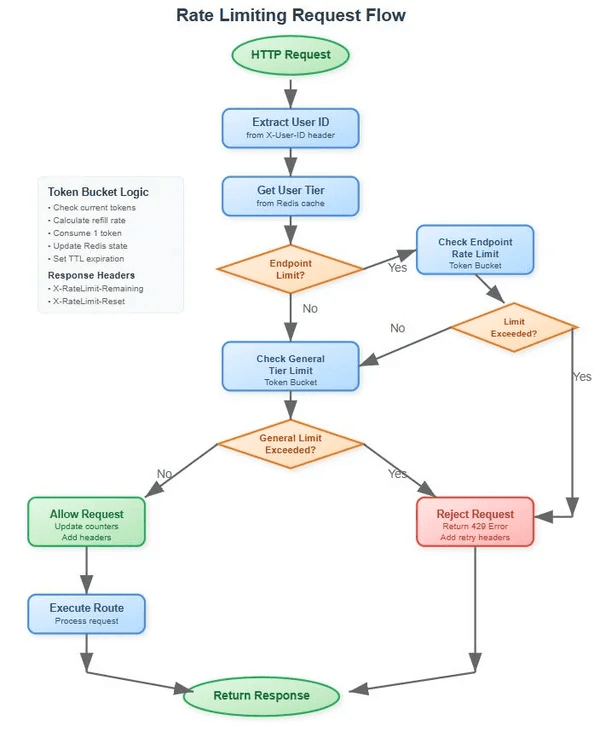
公共 端点 对 HyperEVM JSON-RPC 调用实施 100 次请求/分钟 (RPM) 的速率限制。
使用 JSON-RPC,每次余额检查、订单状态查询或账户查找都算作一次独立的调用。
当机器人以短间隔轮询时,请求量会迅速累积。在波动性期间,突发流量进一步增加,提高了节流的可能性。节流会引入重试和指数退避。由于重试本身会消耗请求,系统可能会进入一个反馈循环,在稳定性要求最高的时候,有效负载反而增加。

做市商、套利系统和分析仪表板尤其容易受到影响。仪表板中刷新多个数据源会使请求计数成倍增加,而依赖紧密轮询窗口的机器人一旦达到速率上限,就可能面临不一致的时机。
由于瓶颈是架构性的而非参数性的,因此缓解需要结构性改变。基于订阅的流式传输减少了冗余调用,因为只有当状态改变时才交付更新。缓存防止了不必要的重复查询。对于持续的需求,私有网关将工作负载与共享拥塞隔离开来。公共端点优先考虑可访问性。它们并非为持续的高频交互而设计。
虽然公共端点可作为沙盒,但它们缺乏机构高频交易 (HFT) 所需的稳定性。HypeRPC 通过提供私有网关架构来解决此问题,该架构将你的流量与公共拥塞隔离。该基础设施利用 Imperator 验证器级别的接近性(欧盟/日本地区)来确保亚毫秒级延迟。
至关重要的是,HypeRPC 包含专门的 Data API 和实时数据流,旨在摄取海量市场数据集,而没有传统轮询的延迟。通过绕过 100 RPM 限制并提供 99.99% 的 SLA,HypeRPC 提供了专业交易台在 HyperCore 上进行扩展所需的确定性速度和逐笔精度。
JSON-RPC 采用请求-响应模型。客户端发起每次交互,这使得数据交付是拉取式的。即使状态保持不变,重复轮询也会产生流量。
WebSocket 保持持久连接并支持推送式交付。客户端无需重复请求更新,而是订阅事件流并在事件发生时接收更新。轮询会引入人为延迟,因为时机取决于请求间隔。
流式传输通过交付事件驱动的更新来减少这些间隔。对于消耗实时数据且对执行敏感的系统,推送式交付提高了时机的一致性。
| 特性 | JSON-RPC | WebSocket |
|---|---|---|
| 通信模型 | 请求-响应 | 持久流 |
| 数据交付 | 拉取式 | 推送式 |
| 延迟 | 中等(轮询延迟) | 更低(事件驱动) |
| 吞吐量 | 受轮询频率限制 | 持续 |
| 速率限制敏感性 | 高 | 更低 |
| 最佳用例 | 账户查询 | 订单簿更新 |
JSON-RPC 仍然适用于离散读取。WebSocket 更好地支持持续的订单簿监控和执行数据流。
gRPC 流式传输通过 HTTP/2 多路复用和双向通信扩展了流式传输效率。多个逻辑流共享一个连接,减少了重复的设置开销。
二进制序列化降低了相对于基于文本格式的负载大小。持久传输减少了握手重复,在持续负载下收紧了对延迟的控制。对于逐笔订单簿增量、清算数据流和高频监控,连续流保持更新序列,没有轮询间隙。
减少序列化开销提高了有效吞吐量,尤其是在处理并发订阅时。在 HyperCore 基础设施中,流式连接帮助客户端在波动期间保持同步状态。
对于 HYPE 交易对的算法交易,最小化状态滞后支持更准确的订单放置决策。流式传输并不能消除延迟。但是,它消除了重复请求周期引入的可避免的开销。
Direct Peering 指的是客户端基础设施与 Hyperliquid 区块链之间的优化路由。标准公共互联网路径会引入多个中间跳数。
每个跳数都会增加往返时间的变异性。尽管绝对延迟可能看起来很小,但累积的变异性会影响执行的可预测性。通过 direct peering,流量沿着数据中心之间的低跳数路径传输。更少的中间节点减少了抖动并提高了时机一致性。
对于机构执行,一致的延迟比偶尔的速度峰值更有价值。可预测的时机简化了风险管理和执行校准。直接路由并不能消除所有延迟。它减少了在负载下会加剧的可避免的路径低效。
机构系统对 Hyperliquid RPC 性能 施加了更严格的限制。突发负载下的稳定性、同步状态传播和确定性响应行为是基本要求。
机构级执行要求:
私有网关架构将流量与共享拥塞隔离。流量整形平滑突发行为。请求批处理在不牺牲准确性的前提下减少冗余。
如果单个端点降级,回退逻辑可确保连续性。监控必须关注尾部延迟而不是平均值,因为极端值通常决定执行结果。对于大容量 HYPE 交易流,RPC 基础设施成为一个可测量的执行约束,而不是一个后台工具。
HypeRPC 通过专用的私有网关模型提供受控访问。与共享的公共端点不同,专用路由将工作负载与不相关的拥塞隔离开来。
受控速率策略取代了刚性的共享上限,从而实现了更高、可持续的请求上限。隔离改善了网络范围活动高峰期间的时机可预测性。对于寻求可靠容量规划的专业开发者来说,专用基础设施减少了性能变异。
没有弹性的性能会引入脆弱性。生产级系统实施:
监控尾部延迟可在级联故障发生之前发现瓶颈。健康探测器可及早检测到停滞的流。
Hyperliquid RPC 区块链性能在一个更广泛的执行堆栈中运行,该堆栈包括策略引擎、风险系统和可观察性工具。
Hyperliquid RPC 性能决定了执行系统在压力下是否保持可预测。100 rpm 速率限制、轮询开销、诸如 gRPC 流式传输之类的流模型以及诸如 Direct Peering 之类的路由策略共同塑造了时机稳定性和吞吐量容量。
优化 Hyperliquid RPC 性能的开发者优先考虑流式传输而非轮询,使用私有网关隔离工作负载,并设计确定性延迟分布。
在 Hyperliquid 上,RPC 基础设施是可靠算法交易、机构执行和大规模同步实时状态访问的基础。
公共端点强制执行 100 rpm 的速率限制,并在共享环境中运行,这可能在高峰需求期间引入拥塞和节流。
Direct Peering 减少了网络跳数和延迟变异性,从而提高了对执行敏感的工作流的时机一致性。
Hyperliquid 通过 RPC 端点、WebSocket 数据流和 gRPC 流式传输 支持执行层访问,为高级交易系统实现实时数据摄取。
- 原文链接: imperator.co/resources/b...
- 登链社区 AI 助手,为大家转译优秀英文文章,如有翻译不通的地方,还请包涵~
如果觉得我的文章对您有用,请随意打赏。你的支持将鼓励我继续创作!