订单流拍卖(OFA)是一种新兴的去中心化金融技术,旨在通过将多个用户的交易聚合成批量执行,从而提高交易效率和公平性。OFA通过优化订单处理,降低费用、提高价格发现能力,彻底改变去中心化交易的模式,但其有效性依赖于复杂的设计决策和机制。
订单流拍卖(Order Flow Auctions, OFAs)是去中心化金融(DeFi)的新发展,旨在使交易更加高效和公平。OFA通过将多个用户的交易聚合成批次,由第三方优化和结算来工作。
这种批次拍卖过程提供了诸如减轻矿工可提取价值(Miner Extractable Value, MEV)、改善价格发现、降低费用和解锁碎片化流动性等好处。不同类型的OFA侧重于诸如价格优化(RFQ拍卖)、路由效率(频繁批次拍卖)和区块空间使用(区块聚合器)等目标。
然而,有效地实现这些结果在很大程度上取决于OFA的设计。关于权限控制、订单类型、数据透明度和激励结构的关键决策影响着能力和权衡。一个重要的哲学选择是交易与灵活意图之间的选择。
鉴于速度优势和激励不对齐,OFA面临着防止操纵的挑战。考虑游戏理论的深思熟虑的机制设计至关重要。像CowSwap和MEV-Blocker这样的例子展示了OFA的实际应用。
展望未来,良好构建的OFA可能会在DeFi交易中解锁显著的效率和可组合性改进。然而,平衡中心化风险、战略行为和公平访问等因素将是实现利益的关键。
通过在去中心化批次拍卖中聚合和优化订单,OFA有潜在的变革性,但其复杂的设计考量必须整体解决。
我们将详细讨论以上内容。
订单流拍卖(OFA)迅速崛起,成为DeFi和链上交易的重要发展。通过将多个用户的交易或订单聚合和优化到批次中,OFA旨在减少价值浪费、最低限度减少费用、减轻掠夺性行为并改善价格发现。
然而,有效交付这些结果在很大程度上取决于编码在OFA架构中的具体机制和激励设计。考虑到
采用的加速,
配置的复杂性,
缺乏标准,以及
OFA的变革潜力,
公开讨论其技术设计和嵌入的经济哲学至关重要。
分析关键决策,例如订单类型、优化目标和批次参数等众多因素,可以为不同OFA框架的能力、权衡和战略优先级提供见解。
订单流拍卖是一种机制,将多个用户的订单或交易聚合在一起,以便由第三方执行和结算。其目标是与单独在交易供应链中执行订单相比,为用户返回更多价值,因为在此过程中价值往往会流失。

在订单流拍卖中,用户的订单首先被收集,然后发送给拍卖师。拍卖师将所有订单放入一个批次进行拍卖。然后,订单批次的信息与想要执行交易的投标人(第三方)共享。投标人基于拍卖机制设定的预定义标准,优化整个交易批次的执行。例如,标准可能是最大化矿工可提取价值或为用户降低成本。
在优化批次后,投标人向拍卖师提交执行该交易批次的投标。拍卖师审核所有投标,并根据优化标准选择一个获胜的投标。最后,获胜的投标被执行,这意味着整个批次的交易以优化的形式上链,从而为用户返回更多价值。
订单流拍卖的主要好处是减少单独执行交易时通常会发生的价值泄漏。通过将许多交易聚合在一起,可以更优化地执行,从而为用户返回他们在单独结算时会失去的价值。例如,可以重新排列交易以减少三明治攻击,避免抢先交易,或通过低费用的路径进行交易。
总的来说,订单流拍卖引入了一个竞争投标过程以执行交易。这有助于发现更好的定价和执行策略,使最终用户受益。订单流拍卖是去中心化金融交易结算的一种演变,旨在减少价值浪费,提高用户的成果。
广义订单流拍卖(Generalized OFA)旨在处理任意交易,而不仅限于掉期。通过支持更广泛的交易类型,这些类型的OFA具有更大可寻址市场。这些OFA的目标是提供灵活性,而不是针对特定用例进行优化。
例如,像Suave这样的平台允许开发者使用智能合约定义可定制的拍卖规则。这意味着这些规则可以针对不同的领域阐明交易,而不仅限于去中心化金融。目标是打造一个开放和无权限的平台,任何人都可以启动一个针对其特定需求优化的OFA。
通过支持广泛的计算,这些类型的OFA可以将不同区块链和协议之间的交易互连。然而,启用如此广泛的适用性以效率为代价。广义系统需要复杂设计以应对许多边缘情况和交易类型。
与此相反,专用OFA针对去中心化交易所等狭窄目标领域进行优化。通过针对掉期等特定用例量身定制设计,这些系统能够实现更高的效率和性能。然而,他们的可寻址市场较小,因为他们只关注一个应用领域。
例如,Uniswap X监督专门用于Uniswap去中心化交易所的掉期OFA。所有参数都为掉期用例精细调整。这使得Uniswap X能够为Uniswap上的交易提供尽可能好的执行质量和价格改善。
专用OFA可以利用为其领域定制的链下组件。因其只需要支持有限的交易类型,因此不需要太多链上灵活性。其权衡是这些系统无法轻松互连或支持其他区块链应用。
总之,广义OFA优先考虑灵活性,而专用OFA优先考虑其目标领域的优化。在适用范围的广度与优化深度之间存在明显的权衡。
此外,有三种特定类型的OFA:
RFQ拍卖是一种优化价格发现的订单流拍卖类型。在RFQ拍卖中,用户请求执行特定交易的报价,例如将代币A交换为代币B。此请求被发送给各种流动性提供者,他们回应其最佳价格报价,以满足该交易。
提交报价的提供者可以访问聚合的流动性池和自动做市商(AMM)不可用的库存。这使他们能够提供比公开上市价格更高的定价或更大的交易量。用户收集这些报价并可以选择最佳的执行交易报价。
RFQ拍卖激励流动性提供者展示他们的最佳价格,以赢得交易。竞争将价格推向边际成本。与接受AMM上的上市价格相比,这种价格发现可以为交易带来更好的定价和滑点。
RFQ拍卖最适合大额交易,因为报价的流动性可以比与AMM的原子执行解锁更好的定价。它也有助于在分散或流动性不足的市场中发现价格。
例如,一个想要将1M USDC交换为WBTC的交易者可以向各种流动性提供者提交RFQ。与其支付1%+的滑点,报价可能在0.5%或更少。交易者选择最佳报价以获得最佳价格改善。
虽然RFQ拍卖专注于价格发现,但还可以提供额外的交易细节,以使流动性提供者能够优化其他参数,而不仅仅是定价。例如,关于期望时机、可接受路线或总成本的信息可以让投标人为这些需求量身定制报价,而不仅仅是最佳价格的孤立。
也有机会将RFQ拍卖从提供者链式或级联。这项初始请求者可能并不知道所有流动性提供者,以达到最深的池。允许获胜投标人在其他提供者运行自己的RFQ拍卖可以通过多跳过程挖掘进一步的流动性。
RFQ拍卖在与其他交易类型捆绑时更具力量。在将交易聚合到批次中而不仅仅是单独交易时,能够解锁跨资产套利和其他优化策略,有助于互相改善篮子中所有交易的定价。
以下是RFQ拍卖工作过程的逐步示意:

步骤1:用户生成报价请求(RFQ),指定所需的交易详情。这包括信息,比如源资产、目标资产、交易规模和可选参数,如时间要求。
Arhat想要以USDC交易10 ETH。他生成一个RFQ,指定:
源资产:10 ETH
目标资产:USDC
交易规模:10 ETH
时间要求:5分钟内执行
步骤2:RFQ被广播给已经表示可以为该资产对提供报价的选定流动性提供者。
步骤3:每个流动性提供者分析RFQ交易详情以及他们当前的库存、流动性池和市场状况。根据他们的能力,他们提供 binding 价格及/或费用,用于执行该交易。
提供者A查看其库,并看到他们当前可以以$1800/ETH购买ETH。他为Arhat报价18,090 USDC交易10 ETH(收取0.5%费用)。
提供者B拥有更好的ETH库存,报价18,036 USDC交易100 ETH(0.2%费用)。
步骤4:用户收集并比较所有回复者的报价。他们评估价格、滑点、费用、时机和其他条款等维度。
步骤5:用户选择最佳报价,以优化他们的目标。他们确认接受该报价与流动性提供者。
步骤6:流动性提供者根据接受报价中的细节在用户的 behalf 执行交易。资产按照报价价格进行交换。
步骤7:结算发生,用户收到他们交换的资产。流动性提供者在其成本之上获得利润。
步骤8:记录出价者数量、报价差价和获胜价格等指标,以告知未来的拍卖和提供者选择。
RFQ拍卖过程激励流动性提供者展示竞争价格以赢得交易。用户通过聚合报价获得更好的定价,而不是接受上市价格。这场拍卖会在用户生成的新RFQ中重复进行。
频繁批次拍卖是另一种订单流拍卖类型,它在固定的时间间隔内聚合和结算多个交易。这结合了价格发现与优化的交易执行。
在频繁批次拍卖中,用户的交易在较短的时间窗口内被收集,而不是立即结算。例如,交易可能在30到60秒的时间内积累。这种交易的聚合创造了一个不透明的批次或“暗池”。
投标者随后被允许分析该批交易,并用一种优化的策略来尽可能高效地执行整个批次。这可能涉及识别相互有利的交易以通过彼此顺畅路由,而不是转交给AMM。
在投标收到后,拍卖操作员根据获胜策略将交易批次处理,并在链上执行。所有批次中的交易获得相同的定价和路由处理。
通过将许多交易聚合到定期批次中并在它们之间优化,频繁批次拍卖允许在交易之间进行匹配,从而降低费用和滑点。流动性需求也被集中到离散块中,平滑出峰值。
例如,DEX每分钟运行频繁批次拍卖,在该窗口中优化地结算所有交易。这为用户提供了比通过AMM或链上单独交易更好的定价和用户体验。
频繁批次拍卖需注意时间窗口、匹配逻辑,以及用户对批次结果的前期承诺。但它们在规模上解锁显著的效率,同时保持去中心化结算。
以下是频繁批次拍卖工作过程的逐步示意:

步骤1:设定批次拍卖的时间窗口,例如30-60秒。随着用户下订单,它们被聚合到一个不透明的批次,而不是立即结算。
DEX D每分钟运行批次拍卖。在下午12:00 PM,开启一个新的批次。
Arhat下单以USDC购买10 ETH。Ryan想以DAI出售5 ETH。这些订单被池集在开放的批次中。
步骤2:当时间窗口结束时,交易批次被最终确定,并拍摄快照。不再添加新订单。交易批次的详情共享给参与的流动性提供者和/或套利者。
批次包含:
Arhat:以USDC购买10 ETH
Ryan:以DAI出售5 ETH
步骤3:这些投标者分析批次中聚合的订单,识别对应集的高效执行策略。投标者提交交易集的相应出价,这优化了批次的价格、费用和滑点等参数。
流动性提供者分析批次,看到Arhat的USDC可以流向Ryan。
提供者P提交了一个投标:
从Ryan那里出售5 ETH给Arhat以换取USDC
Ryan现在拥有USDC
为Arhat从AMM购买5 ETH,将剩余的USDC用于购买
Arhat总共收到10 ETH
步骤4:拍卖操作员选择最大化规定目标的最佳投标。这成为将执行的交易集。所有交易都承诺到选定集。订单不能被修改或撤回。
步骤5:拍卖操作员将交易集作为一个原子捆绑提交到区块链进行去中心化执行。批次中的交易都基于已清算竞拍结果获得相同的定价和执行。
DEX D选择P的投标以获得最大效率。
根据P的策略执行的订单:
从Ryan那里出售5 ETH给Arhat以换取USDC
Ryan现在获得了USDC
用Arhat的剩余USDC从AMM购买正是5 ETH
Arhat收到了完整的10 ETH订单
批次在链上结算
步骤6:结算后,计算指标以评估拍卖性能并通知未来的优化。过程在新的空批次和时间窗口中重新开始。
这种频繁批次聚合提出订单到离散的捆绑中,以便在交易间解锁优化,而非独立结算。定期机制推动了有效结果。
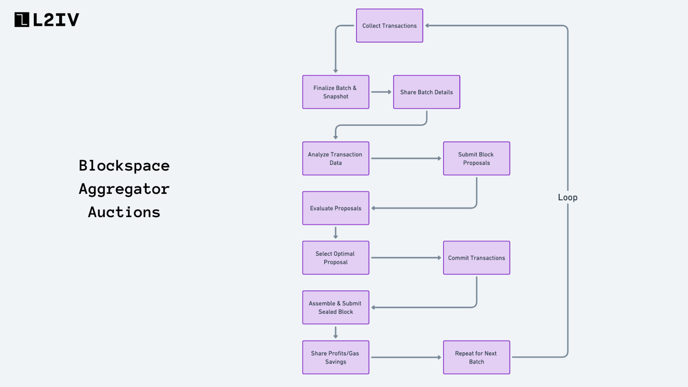
区块空间聚合器拍卖专注于通过将多个用户的交易聚合到批次中来优化稀缺区块空间的利用。目标是最大限度地提高效率,减少空间和费用浪费。
在区块空间聚合器拍卖中,用户的交易在时间窗口内积累并捆绑在一起。投标人提交优化的交易排序和策略,以在批次中执行其中的一项,提高区块空间的利用率。
例如,可以重新排序交易以避免传播合约状态,从而实现后续交易重用此数据。交易也可以以分层的方式替代来自多个用户的序列,仅用一笔交易。
通过紧密打包交易,这些拍卖提高了区块空间的有效容量。每个区块的交易越多,单笔交易的费用就越低,因为固定的区块奖励将在更高的活动中分配。
从优化交易中获得的任何利润会根据预定标准返还给提供交易的用户,区别于传统的MEV提取,其会保留利润。
例如,区块空间聚合器可以从去中心化应用(dApp)的交易中批量处理交易,将转移合并为单个余额更新。这节省了空间,同时允许一些利润返还给dApp的用户。
主要挑战包括在内的交易量不足以进行优化、如何公正补偿用户,以及如何尽量减少批次内部交易因相互依赖导致的失败交易。
但合理应用,区块空间聚合器可以更加高效地利用有限的区块空间和带宽,借此为dApp及用户降低费用并更好地利用区块链。
以下是区块空间聚合器拍卖工作过程的逐步示意:

步骤1:区块空间聚合器在定义的时间段内从各种用户和应用中收集待处理的交易。在批次窗口结束时,交易数据被最终确定,并对所有交易进行快照。
聚合器A在15秒内收集交易生成批次1。
批次1包含:
Arhat向Ryan发送5 ETH
Ryan向Charlie发送3 ETH
Charlie向Dan发送1 ETH
步骤2:批次的详细信息与投标矿工/验证者和/或套利者共享,他们将组装和提交块提案。这些投标者分析交易数据,以识别优化区块空间使用的策略。这包括重新排序、分层交易、识别冗余等。投标者提交带有交易排序和执行策略的块提案,以最大化给定批次的效率。这创建了更多可用空间。
在15秒时,批次1最终确定并发送给矿工投标者。
矿工M分析批次,并看到交易可以分层以节省空间:
步骤3:区块空间聚合器根据Gas费用节省或每个区块的总交易数等指标评估提案。选择最优提案。交易按原样承诺到所选提案。用户无法修改或撤回交易。获胜投标者组装他们提议的块与交易批次,并将密封块提交到区块链。
步骤4:根据预定标准,优化过程中产生的任何Gas节省或利润共享给用户。该过程为下一个时间窗口中的用户/应用交易新批次重复。
A评估提案并选择M的块,它通过分层两个交易节省了Gas费用。
M的提议区块带着批次1被添加到区块链。
节省的Gas费用返还给Arhat、Ryan和Charlie,因为他们的交易被打包。
通过优化各交易的有限区块空间使用,这些拍卖旨在最大化区块吞吐量,减少空间和费用的浪费。
订单流拍卖(OFA)的关键设计“决策”
OFA中的关键设计决策是开发OFA系统时需要确定的最重要的架构选择、机制配置和参数。
订单类型选择:核心设计选择是拍卖是基于交易还是意图(稍后详细讨论)。交易包含在链上编码的所有结算细节。意图仅指定所需的资产或结果,允许稍后优化结算。意图创造了更多灵活性,但需要用户信任优化。
结算权利:拍卖设计者必须决定谁拥有结算交易或意图的特权。可以对任何人开放,可以根据如质押等标准限制授权参与者,或限制为单一中心化提供者。开放的结算权利增加竞争,但减少控制。
优化目标:指导投标行为的优化标准需要建立。这包括最大化用户收益、最小化交易费用或最大化流动性提供等指标。目标塑造投标策略和拍卖结果。
信息揭示:需要设定规则,围绕何时向投标者揭示数据。最初保持意图/交易细节的私密,以避免抢先交易,但使得优化较少。更高透明度提供了效率提升,但存在信息滥用的风险。

链上与链下组件:OFA的一个主要设计决策是确定哪个元素应在链上,哪个应在链下。链上组件利用区块链的去中心化和安全性,但面临计算复杂性和延迟的限制。链下组件可以实现更复杂的逻辑和优化,但引入了中心化风险,因为它们由特定方控制。
权限控制:另一个关键考量是权限控制——决定谁被允许参与OFA拍卖。更加开放无权限的系统促进了去中心化,但可能会遇到“赢家诅咒”的问题,其中非专业参与者赢得拍卖,最终损失金钱。更有权限控制的系统限制专业做市商参与,提高效率,但提高了进入门槛。
信息揭示:OFA设计者还需确定何时向拍卖参与者揭示数据。如果所有信息提前揭示,便会降低数据信息的价值。而仅向获胜者揭示信息的做法存在排斥所谓参与者并助长抢先交易的风险。采用混合策略,部分数据公开,部分私密,既保留价值又允许广泛参与。
可信中立性:最后,设计者必须确保拍卖机制本身是可信中立的——拍卖师不能不公正地利用其角色。各种加密技术和信任机制(如受信任的执行环境)可以应对这一点。然而,在无权限环境中仍然具有挑战性。
关于订单类型、结算权利、优化目标、信息流以及先前表中提到的其他决策和考量,根本影响订单流拍卖设计的能力、权衡、脆弱性和性能特征。没有完美的解决方案,只有基于特定OFA实施的目标和背景的适当权衡。
讨论和理解OFA设计决策的重要原因有以下几点:
OFA正在获得采用:随着DeFi的发展,OFA正在成为的一种贯通工具,如将矿工可提取价值(MEV)重新分配回用户并实现去中心化交易所。他们的采用正在加速。
设计影响可用性:OFA的设计方式可以显著影响其用户体验、效率、去中心化程度和安全性。糟糕的设计会限制其有效性。
多种变体:OFA具有许多组件,如权限控制、链上/链下逻辑、拍卖格式等。可能的配置源无限,使得设计复杂。
缺乏标准:由于OFA仍在发展中,最佳实践和标准也在不断形成。公开讨论设计有助于建立通常和模式。
OFA为新模型提供了可能: 意图的范例需要分析,从而释放其全部潜力,同时规避潜在问题。
总之,我们相信,通过公开讨论OFA设计,我们可以建立最佳实践,以释放这一重要DeFi原语的全部变革潜力。
OFA设计中最关键的决策之一是在使用交易订单或意图订单之间的选择。
交易
交易包含所有与结算相关的细节,编码在本身提交给区块链的交易中。这包括源资产、目标资产、数量、账户地址和执行支付、交易或其他活动所需的其他字段的信息。
交易提交者精确定义了链上如何进行结算。提交者预设所有的对手方和流动。虽然提供了确定性,但在优化方面缺乏灵活性。
意图
意图仅编码用于描述交易所需结果的最小细节。这包括输入如源资产和数量,但不指定的结算细节,如对手方地址、路线和其他执行细节。
通过仅指定意图,结算可以根据当前市场条件和批次内其他交易由拍卖操作者来优化。这意味着用户在追求整体更好执行的过程中,放弃了对最终结算的直接控制。
在订单流拍卖(OFA)中,选择使用意图或交易是一项关键设计决策,对其能力和权衡产生了重大影响:
交易在链上编码了所有结算细节,如资产数量、对手方地址和执行逻辑。这向用户提供了可续性,但几乎没有优化灵活性。交易的提交者事先确定了执行过程。
意图则仅指定像所需资产和数量的最小细节。未指明执行具体内容,因此OFA能够根据当前条件和其他聚集订单优化结算。然而,用户在追求效率时放弃了对执行的直接控制。
关于意图与交易的讨论至关重要,因为选择影响了:
灵活性:意图使得对比固定交易具有更大的组合可能性和优化自由。
用户控制:交易允许用户完全控制,而意图要求预先承诺到优化结算。
去中心化:意图可以利用链下组件,而非链上交易。
激励:交易侧重于链上效率,意图则侧重于用户价值。
流动性:意图可以访问更广泛的私密流动性,而非有限的链上资产。
意图与交易的辩论突显了OFA设计对于去中心化、优化范围、用户主权和执行透明度的不同理念。这使其成为OFA开发的关键讨论话题。
当你尝试将OFA架构中的关键设计决策围绕意图与交易的辩论简化时,你在权衡的就是:
灵活性与控制
最大机会与最小风险
流动性宽度与结算最终性
组合性与预先确定
效率与去中心化
私有订单簿与链上结算
抽象与具体
功能结果与技术细节
向前看与锁定
开放设计空间与承诺于细节
专注于执行何物与专注于执行如何
主要的权衡似乎在于意图所带来的灵活性/优化与交易确保的控制/安全之间。
单独优化和结算订单与将订单聚合到批次中之间的选择,是OFA设计中的基础架构决策。
单独交易竞标:为每笔交易单独下标和评估。
批次交易竞标:将多笔交易组合在一起,为整个批次下标。


通过私有RPC的OFA:私有的远程过程调用(RPC)网络是一种安全的通信渠道,允许与区块链节点直接交互。在OFA的背景下,私有RPC用于安全有效地促进和拍卖订单流。
工作原理:交易者将他们的订单发送到私有RPC网络,那里它们被拍卖给出价最高者(通常为套利者或其他寻求MEV机会的交易者)。获胜的投标者可以将交易纳入区块,从而有可能利用MEV机会,而原始交易者则受益于更好的交易执行和获取部分MEV。
例如,Flashbots和Eden Network为MEV提取提供了专有基础,而像MEV-Blocker这样的方案则将部分MEV重新分配给用户。私有RPC为OFA操作者提供了对交易排序和优化的更大控制权。
基于意图的OFA API:基于意图的OFA API允许开发者将OFA功能直接集成到他们的应用中,使最终用户可以顺利参与订单流拍卖。
工作原理:交易者通过将其订单发送到OFA API来表达他们的交易意图。API然后进行拍卖,确定执行交易的最佳方式,同时捕获MEV机会。拍卖结果随后返回给交易者,或者直接代表他们执行。
像Propeller、Wall Chain 和 DFlow这样的一些解决方案,使得创建可以被聚合、优化和由链下OFA操作者结算的基于意图的订单成为可能。这解锁了诸如可组合性和对链下流动性的访问之类的好处。
整合了OFA的DEX:一些去中心化交易所(DEX)直接将OFA嵌入其平台,为用户提供一体化的交易和参与订单流拍卖的解决方案。
工作原理:当用户在集成了OFA的DEX上进行交易时,他们的订单会自动进入拍卖。DEX的算法会决定最佳的执行交易方式, capturing MEV机会,并优化价格和滑点等因素。用户通过DEX界面直接接收交易结果。
例如,Uniswap v3的集中流动性能够实现更好的订单匹配。CowSwap利用批量拍卖提供集成的MEV保护和公平定价。这些示例证明了交易所级的OFA定制化。
总之,每种OFA实施分类都提供独特的优势,并满足不同用户需求。无论是通过安全的私有RPC网络、灵活的基于意图的API,还是方便的集成DEX解决方案,OFA协议在优化交易执行和减轻DeFi生态系统中MEV影响方面发挥了关键作用。
订单流拍卖展现了参与者之间因竞争收益而产生复杂的游戏理论动态。这种动态是由于在创建交易的用户、区块提议者、套利者及其他参与者之间激励不对称引发的。
例如,抢先交易是一种常见策略,交易者试图通过在原始交易执行前先行入库获得待处理的交易。三明治攻击则同时下买入和卖出订单,以获得预期交易的价差。这类行为利用了对交易的提前知识。
矿工可提取价值(MEV)同样来源于交易排序和包含背后的游戏理论。矿工的激励是通过重新排序和审查交易以最大化费用收入,以致于损害用户。
OFA的设计必须考虑参与者理性依据可提取价值、利用和操纵的信息不对称及速度优势而产生的响应。这样的战略行为,如不恰当地指定激励,会无效对预设机制。
合谋风险:合谋无需保密便可维持可持续。在快速变化的环境中,MEV拍卖、套利者和小组之间的协调只要有利于盈利用度就可以实现。
例如:
2021年5月,Uniswap v3的推出,推出了集中流动性和多个费用层级。这提升了流动性提供者的资本效率。然而,最初为v3准备套利机器人的不多。
合谋:由于初期v3的套利者不多,导致套利带产生的超额利润变得尤为显著。这个小组并没有通过竞争上升供给的百分比(v2收益的95-99%),而是在Discord上明显合谋,共同压制出价。
为此,他们协调仅支付约60%的可观套利收入,以确保被纳入区块,囊括额外的40%奖励。这种合谋公开与较大数目也明确地史奇。入局不合作的套利者被威胁“损害”并引发损失,以加入这一行列。他们通过监测彼此的行为和Uniswap V3活动追踪彼此的地址。
保障合谋:当新机器人成为合作起,现有团体往往会毫不留情地逼迫其加入合作。在这一过程中,通过分享信息与交替他们稍后锁定哪个区块,确保了套利他们的利润水车高度集中,远远低于竞争的底线集团。这些交易的隐秘行为在大众意识中并未发生影响,这生效持续下无法被外界知道,依赖住了敏感的的加密启用的追踪,“先行”权对参与者的极为大利更大突破。
这些潜在的明显合谋行为表明了激励不对称的严重程度。像Uniswap V3套利机器人的例子,参与者乐意联合作出来操控为增加超额利润,即使是在一般平的状态下持有透明立场亦被重置。速度的改进与预期利益的聚合引发了机器人在Discord上进行公开合谋,并类计划将出价压制在下方。这种代理对于网络其他参与者格局而言,显然引导出额外利益。
尽管OFA的核心拍卖机制非常重要,但如果在设计中未考虑激励和战略行为,可能会削弱这些机制。仅仅假设参与者会采取中立或竞争的行为是不足够的,尤其是考虑到利润动机以及显示操纵的情况。
在某种意义上,OFA设计者正以用户和参与实例作为玩家的角色,高级游戏论策略目标是构建一个“博弈”,使良好的意图与诚实参与能最终成为各玩家的平衡策略。然而,正如我们所见,激励不对称产生的背离,包括先行交易、MEV提取和合谋等。因此,构建正确的游戏至关重要。
订单流拍卖(OFA)旨在通过拍卖机制创建更公平和高效的市场,以实现交易结算。通过聚合和优化订单到批次:
OFA 集中流动性并提供统一的清算价格,防止同一拍卖中的交易之间出现套利。所有用户获得相同的价格。这种更公平的定价来源于将订单聚合到联合拍卖中,而不是让用户独立进行交易,从而进入不同市场。
通过使订单不透明的聚合,使得诸如抢先交易等的 MEV策略 更难以被利用,而针对交易的联合优化可以降低总费用。减少在结算前的信息泄漏,并将提取的任何MEV重新分配给用户,以存在无法使掠夺性行为得到奖赏。MEV-Blocker展示了如何将MEV利润分配给用户。
拍卖出价过程激励流动性提供者展示出具有竞争力的价格,以吸引批次订单流,从而产生比固定AMM更好的无遮挡结构。拍卖显现出实际供给 与需求的动态。Uniswap的集中流动性通过流动性范围的聚焦增强了价格发现。
优化结算批次订单允许其将重复交易合并,降低用户的验证费用。通过平滑交易需求的高峰期,减少拥堵。
聚合流动性的可用性通过将订单集中到统一的拍卖中得以增加。链下可以接入私有流动性。dYdX利用历史订单数据增加交易的虚拟流动性。
更具体来说,以意图为核心的架构将可能在OFA的未来型图中塑造出其景观:
借助意图,OFA仅接收用户希望达到的最终结果,而不需要执行详情。这赋予OFA灵活性,以便于跨DEX、CEX或链下优化实现用户所需的结果。模块化允许优化。
意图支持表达条件逻辑与交易间关系。例如,意图可以视为一个多交易套利交易,其取决于定价的门限。这拓宽了OFA的支持范围。
意图为跨链交易提供统一格式。OFA可根据多項条件按跨区块链实现原子套利、可组合贷款及其他跨链的使用性。
通过将意图与执行进行抽象,OFA可以利用链上或链下的任何流动性来源,而不局限于仅链上的DEX。这拓宽了价格发现的能力。
基于意图的OFA解锁了不仅在以交易为中心设计下远视频于实现调优的新效率、定制化和用户体验。它们使OFA能够在范围和可能性方面扩展。尽管仍处于早期阶段,但OFA的铸造展示了其潜力,纠正市场中的非效率、冲突与信息泄漏,从而创造一个更平衡的去中心化交易所。
在 l2iterative.com 找到L2IV,并在Twitter上关注 @ l2iterative
- 原文链接: l2ivresearch.substack.co...
- 登链社区 AI 助手,为大家转译优秀英文文章,如有翻译不通的地方,还请包涵~
如果觉得我的文章对您有用,请随意打赏。你的支持将鼓励我继续创作!