本文深入解析了 Bulletproofs 背后的数学引擎——Inner Product Argument (IPA) 的工作原理,通过逐步拆解并结合可运行的 SageMath 代码,详细解释了 IPA 协议的核心概念,包括向量折叠、L 和 R 交叉项的生成与作用,以及如何通过 Pedersen 承诺来防止欺诈,还讨论了优化验证过程的方法,最终构建了一个完整的内积参数。

零知识证明因将令人难以置信的安全性压缩到微小的证明中而闻名,但它们实际上是如何做到这一点的呢?
秘密在于内积论证 (IPA),它是 Bulletproofs 背后的数学引擎。
在这篇文章中,我们将逐步剖析它,看看它是如何真正工作的,并提供你可以自己玩的、可运行的 SageMath 代码,因为没有什么比代码更能建立直觉了。
这是关于 IPA/Bulletproof 协议的一个小系列文章的第二部分。如果你错过了第 1 部分,请从那里开始了解全局:Bulletproofs/IPA 协议的高级直觉。
在这里,我们将放大协议的核心,并揭示使一切都变得有意义的神秘的 L 和 R “交叉项”。
如果你好奇,脚本已上传到 GitHub。
但让我们先热身一下。我们将从最基本的要素开始:没有承诺,没有椭圆曲线,没有零知识魔法。只有向量和内积。一旦弄清楚了这一点,添加加密魔法(Pedersen 承诺)就会感觉更加自然。
我们从两个向量 $\vec{a}$ 和 $\vec{b}$ 开始。证明者想要说服验证者它们的内积是某个值 c
$\langle \vec{a}, \vec{b} \rangle = c$
当然,如果我们不隐藏任何东西,证明者可以直接将这两个向量发送给验证者。简单,但很无聊🥱。真正的挑战是:
这就是折叠的用武之地。
我们已经在第 1 部分中看到了折叠:
每轮将长度减半,直到我们只剩下一个条目。
为了使此操作顺利进行,我们需要:
假设我们有 $\vec{a} = (a_1, a_2, a_3, a_4)$
我们将其分割:
$a_L = (a_1 a_2), a_R = (a_3 a_4)$
验证者发送一个随机挑战 x(或我们通过 Fiat-Shamir 获得它)。然后我们这样折叠:
$\vec{a'} = x \cdot a_L + x^{-1} \cdot a_R$
我们称 $\vec{a'}$ 为向量 $\vec{a}$ 的折叠版本。
我们使用 $x$ 和 $x^{-1}$ 计算它的方式会使各项相互抵消,这是我们的证明如何工作的关键。
让我们看看它在 Sage 中的样子:
def fold(vec, val):
assert len(vec) % 2 == 0
half = len(vec) // 2
left = vector(vec[:half])
right = vector(vec[half:])
return left * val + right * (1 / val)
这里 val 是验证者先前发送的挑战。
折叠时,我们不仅仅是缩小向量。我们还会创建一些“溢出”项,协议称之为 L 和 R:
$L = \langle a_L, b_R \rangle = \langle (a_1 a_2), (b_3 b_4) \rangle$ $R = \langle a_R, b_L \rangle = \langle (a_3 a_4), (b_1 b_2) \rangle$
这些是证明的关键部分。证明者需要将它们发送给验证者。
def get_LR(a, b):
assert len(a) == len(b)
assert len(a) % 2 == 0
half = len(a) // 2
aL = vector(a[:half])
aR = vector(a[half:])
bL = vector(b[:half])
bR = vector(b[half:])
L = aL * bR
R = aR * bL
return L, R
让我们检查一下折叠然后取内积会发生什么:
$\langle \vec{a'}, \vec{b'} \rangle = \langle (a_1 x + a_3 x^{-1} \quad a_2 x + a_4 x^{-1}), (b_1 x^{-1} + b_3 x \quad b_2 x^{-1} + b_4 x) \rangle = (a_1 x + a_3 x^{-1})(b_1 x^{-1} + b_3 x) + (a_2 x + a_4 x^{-1})(b_2 x^{-1} + b_4 x) = (a_1 b_1 + a_1 b_3 x^2 + a_3 b_1 x^{-2} + a_3 b_3) + (a_2 b_2 + a_2 b_4 x^2 + a_4 b_2 x^{-2} + a_4 b_4) = a_1 b_1 + a_2 b_2 + a_3 b_3 + a_4 b_4 + (a_1 b_3 + a_2 b_4) x^2 + (a_3 b_1 + a_4 b_2) x^{-2} = \langle \vec{a}, \vec{b} \rangle + L x^2 + R x^{-2}$
瞧:交叉项自然出现。
因此,在每一轮中,证明者将 (L, R) 发送给验证者,然后双方继续进行下一轮。
关键细节:
挑战 x 必须在证明者提交 L 和 R 之后采样。否则,证明者可能会找到作弊的方法😱。
这就是为什么顺序很重要:
证明者计算 L 和 R
验证者发送挑战 x(或通过 Fiat–Shamir 导出)
折叠发生
如果我们颠倒顺序,证明者可以伪造 L 和 R 以使所有内容都通过检查,即使 a 和 b 的内积实际上不是 c。
公式已经足够了,让我们看看一个完整的回合在 Sage 中是如何工作的:
p = 929
Fp = GF(p)
def fold(vec, val):
...
def get_LR(a, b):
...
## This needs to be even length
a = vector([Fp.random_element() for _ in range(8)])
b = vector([Fp.random_element() for _ in range(8)])
c = a * b
print("We want to prove that c = a * b")
print("c = ", c)
print("\nRound 1:")
print("inner product round 1 = ", c)
L1, R1 = get_LR(a, b)
x1 = Fp.random_element()
print(f"\nRandom challenge x1: {x1}\n")
a_prime1 = fold(a, x1)
b_prime1 = fold(b, 1 / x1)
print("a_prime1 = ", a_prime1)
print("b_prime1 = ", b_prime1)
c_prime1 = c + (L1 * x1 ^ 2) + (R1 * x1 ^ (-2))
assert c_prime1 == a_prime1 * b_prime1
print("Round 1 successful")
print("Prover sends L1 and R1 to the Verifier\n")
我们不断折叠,直到 $\vec{a}$ 和 $\vec{b}$ 缩小到长度 1。
例如,假设我们从 8 个条目开始。这意味着 3 轮折叠。到最后,验证者收到:
$(L_1, R_1), (L_2, R_2), (L_3, R_3), \vec{a'''}, \vec{b'''}$
和挑战:$x_1, x_2, x_3$。
验证者检查:
$c =? \langle \vec{a'''}, \vec{b'''} \rangle - (x_1^2 \cdot L_1 + x_1^{-2} \cdot R_1) - (x_2^2 \cdot L_2 + x_2^{-2} \cdot R_2) - (x_3^2 \cdot L_3 + x_3^{-2} \cdot R_3)$
这之所以有效,是因为每一轮的内积都会“展开”到前一轮,一直回到原始的 $\langle \vec{a}, \vec{b} \rangle = c$。
$\langle \vec{a'''}, \vec{b'''} \rangle = \langle \vec{a''}, \vec{b''} \rangle + (x_3^2 \cdot L_3 + x_3^{-2} \cdot R_3)$ $\langle \vec{a''}, \vec{b''} \rangle = \langle \vec{a'}, \vec{b'} \rangle + (x_2^2 \cdot L_2 + x_2^{-2} \cdot R_2)$ $\langle \vec{a'}, \vec{b'} \rangle = \langle \vec{a}, \vec{b} \rangle + (x_1^2 \cdot L_1 + x_1^{-2} \cdot R_1)$ $\langle \vec{a}, \vec{b} \rangle = c$
我们现在逐步完成协议,使用小向量,以便你可以清楚地看到折叠和交叉项的发生。
p = 929
Fp = GF(p)
def fold(vec, val):
...
def get_LR(a, b):
...
## This needs to be even length
a = vector([Fp.random_element() for _ in range(8)])
b = vector([Fp.random_element() for _ in range(8)])
c = a * b
print("We want to prove that c = a * b")
print("c = ", c)
print("\nRound 1:")
...
print("\nRound 2:")
c2 = a_prime1 * b_prime1
print("inner product round 2 = ", c2)
L2, R2 = get_LR(a_prime1, b_prime1)
x2 = Fp.random_element()
print(f"\nRandom challenge x2: {x2}\n")
a_prime2 = fold(a_prime1, x2)
b_prime2 = fold(b_prime1, 1 / x2)
print("a_prime2 = ", a_prime2)
print("b_prime2 = ", b_prime2)
c_prime2 = c2 + x2 ^ 2 * L2 + x2 ^ (-2) * R2
assert c_prime2 == a_prime2 * b_prime2
print("Round 2 successful")
print("Verifier receives L2, R2\n")
print("\nRound 3:")
c3 = a_prime2 * b_prime2
print("inner product round 3 = ", c3)
L3, R3 = get_LR(a_prime2, b_prime2)
x3 = Fp.random_element()
print(f"\nRandom challenge x3: {x3}\n")
a_prime3 = fold(a_prime2, x3)
b_prime3 = fold(b_prime2, 1 / x3)
print("a_prime3 = ", a_prime3)
print("b_prime3 = ", b_prime3)
c_prime3 = c3 + x3 ^ 2 * L3 + x3 ^ (-2) * R3
assert c_prime3 == a_prime3 * b_prime3
print("Round 3 successful", c_prime3)
print("Verifier receives L3, R3\n")
print("a and b now have length 1")
print("We can send a_prime3 and b_prime3 to the verifier")
print("\nVerifier now has: a_prime3, b_prime3, L3, R3, L2, R2, L1, R1\n")
验证者现在可以只检查最终的等式:
assert c == a_prime3 * b_prime3 \
- (x1 ^ 2 * L1 + x1 ^ (-2) * R1) \
- (x2 ^ 2 * L2 + x2 ^ (-2) * R2) \
- (x3 ^ 2 * L3 + x3 ^ (-2) * R3)
print("Verification successful!")
你可以在此处找到整个脚本:https://github.com/teddav/bulletproof-ipa/blob/main/ipa-simple.sage
运行此脚本使折叠过程变得有形:你会看到每一轮如何添加交叉项,挑战如何进入,以及验证者如何将其全部追溯到原始声明。
这是没有承诺或零知识的内积论证的核心思想。
作弊?
但是......如果我们在这里停止,证明者仍然可以作弊。
一旦挑战确定,他们就无法伪造折叠步骤,但他们可以从完全虚假的向量 $\vec{a'}, \vec{b'}$ 开始,这些向量恰好给出了正确的内积 c。
$\langle \vec{a'}, \vec{b'} \rangle = \langle \vec{a}, \vec{b} \rangle = c$
并且验证者将无法知道哪个对是正确的,因为没有任何东西将证明追溯到原始向量。
我写了一个快速的例子:https://github.com/teddav/bulletproof-ipa/blob/main/ipa-cheat.sage
为了防止作弊,我们需要证明者在协议开始之前将自己绑定到 $\vec{a}$ 和 $\vec{b}$。输入 Pedersen 承诺。
我们建立两个椭圆曲线点的向量:
$\vec{G} = (G_1, ..., G_n)$ $\vec{H} = (H_1, ..., H_n)$
p = 929
Fp = GF(p)
E = EllipticCurve(Fp, [5, 15])
G = E.gens()[0]
Fr = GF(G.order())
assert is_prime(G.order())
Gs = [E.random_point() for _ in range(N)]
Hs = [E.random_point() for _ in range(N)]
在我们的脚本中,为了简单起见,我们使用随机点,但显然 $\vec{G}, \vec{H}$ 是固定的公共生成元,每个人都知道。
然后我们将承诺定义为:
$C_a = \langle \vec{a}, \vec{G} \rangle$ $C_b = \langle \vec{b}, \vec{H} \rangle$
接下来,我们还使用另一个随机曲线点 Q 承诺声明的内积(选择它是为了没有人知道其与其它基的离散对数关系):
$C_{ab} = \langle \vec{a}, \vec{b} \rangle \cdot Q$
最后,我们将所有内容粘合到一个“主”承诺 P 中:
$P = C_a + Cb + C{ab}$
这个 P 是我们将要折叠的对象,就像我们之前对普通向量所做的那样。
神奇之处在于 P 的结构确保验证者仍然可以使用对数量级的通信来检查所有内容,但现在证明者无法换入虚假向量,因为他们的承诺从一开始就将他们绑定到 $\vec{a}, \vec{b}$
你猜对了:该协议与以前完全相同,只是证明者需要做更多的工作,因为我们现在处理三个不同的内积及其承诺。
我不会详细介绍每一个细节,但让我们简要地看一下一轮是如何进行的。
交叉项
交叉项现在涉及向量 $\vec{G}$ 和 $\vec{H}$。
与之前一样,我们将 $x_L$ 称为向量 $\vec{x}$ 的左半部分,将 $x_R$ 称为右半部分。
$L = \langle a_L, G_R \rangle + \langle b_R, H_L \rangle + \langle a_L, b_R \rangle \cdot Q$ $R = \langle a_R, G_L \rangle + \langle b_L, H_R \rangle + \langle a_R, b_L \rangle \cdot Q$
def get_LR(a, b, Gs, Hs):
assert len(a) == len(b)
assert len(a) % 2 == 0
half = len(a) // 2
aL = a[:half]
aR = a[half:]
bL = b[:half]
bR = b[half:]
GL = Gs[:half]
GR = Gs[half:]
HL = Hs[:half]
HR = Hs[half:]
L = inner_product(aL, GR) + inner_product(bR, HL) + \
inner_product(aL, bR) * Q
R = inner_product(aR, GL) + inner_product(bL, HR) + \
inner_product(aR, bL) * Q
return L, R
折叠
以前我们只折叠 $\vec{a}$ 和 $\vec{b}$。现在我们需要折叠:$\vec{a}, \vec{b}, \vec{G}, \vec{H}$。
这给出:
$\vec{a'} = fold(\vec{a})$ $\vec{b'} = fold(\vec{b})$ $\vec{G'} = fold(\vec{G})$ $\vec{H'} = fold(\vec{H})$ $P' = \langle \vec{a'}, \vec{G'} \rangle + \langle \vec{b'}, \vec{H'} \rangle + \langle \vec{a'}, \vec{b'} \rangle \cdot Q$
def fold(vec, val):
assert len(vec) % 2 == 0
half = len(vec) // 2
left = vec[:half]
right = vec[half:]
return [left[i] * val + right[i] * (1 / val) for i in range(half)]
我们现在可以检查:
$P' = P + x^2 \cdot L + x^{-2} \cdot R$
这很容易!
我们现在有一个协议,它验证内积,同时将证明者绑定到向量。但是我们可以使验证者的工作更便宜。
让我们看看带承诺的一轮:
...
print("We define Q as a random point on the curve")
Q = E.random_point()
def inner_product(a, b):
...
def fold(vec, val):
...
def get_LR(a, b, Gs, Hs):
...
## Length of the vectors (this needs to be even length)
N = 8
a = [Fr.random_element() for _ in range(N)]
b = [Fr.random_element() for _ in range(N)]
c = inner_product(a, b)
print("We want to prove that c = a * b")
print("c = ", c)
P = inner_product(a, Gs) + inner_product(b, Hs) + c * Q
print("P = ", P)
print("\nRound 1:")
L1, R1 = get_LR(a, b, Gs, Hs)
x1 = Fr.random_element()
print(f"\nRandom challenge x1: {x1}\n")
a_prime1 = fold(a, x1)
b_prime1 = fold(b, 1 / x1)
G_prime1 = fold(Gs, 1 / x1)
H_prime1 = fold(Hs, x1)
P_prime1 = inner_product(a_prime1, G_prime1) + inner_product(b_prime1,
H_prime1) + inner_product(a_prime1, b_prime1) * Q
assert P_prime1 == P + x1 ^ 2 * L1 + x1 ^ (-2) * R1
print("Round 1 successful")
print("Verifier receives L1, R1\n")
print("\nRound 2:")
...
print("Round 2 successful")
print("Verifier receives L2, R2\n")
print("\nRound 3:")
...
print("Round 3 successful")
print("Verifier receives a_prime3, b_prime3, L3, R3\n")
在此处找到完整脚本:https://github.com/teddav/bulletproof-ipa/blob/main/ipa-with-commitment.sage
对于验证,验证者通过使用挑战 $x_i$ 重复对 $\vec{G}$ 和 $\vec{H}$ 的所有 fold 操作来自己重新计算折叠后的基。
print("\nVerification:")
print("Verifier now has: a_prime3, b_prime3, (L1, R1), (L2, R2), (L3, R3)\n")
print("He recomputes P_prime3:")
print("First needs to recompute G_prime3 and H_prime3, from the initial Gs and Hs")
verifier_G_prime1 = fold(Gs, 1 / x1)
verifier_G_prime2 = fold(verifier_G_prime1, 1 / x2)
verifier_G_prime3 = fold(verifier_G_prime2, 1 / x3)
assert verifier_G_prime3 == G_prime3
verifier_H_prime1 = fold(Hs, x1)
verifier_H_prime2 = fold(verifier_H_prime1, x2)
verifier_H_prime3 = fold(verifier_H_prime2, x3)
assert verifier_H_prime3 == H_prime3
print("verifier_G_prime3 = ", verifier_G_prime3)
print("verifier_H_prime3 = ", verifier_H_prime3)
然后他重新计算最终的 P
verifier_P_prime3 = inner_product(a_prime3, verifier_G_prime3) + inner_product(
b_prime3, verifier_H_prime3) + inner_product(a_prime3, b_prime3) * Q
print("verifier_P_prime3 = ", verifier_P_prime3)
并执行最终检查:
final_check = verifier_P_prime3 \
- (x1 ^ 2 * L1 + x1 ^ (-2) * R1) \
- (x2 ^ 2 * L2 + x2 ^ (-2) * R2) \
- (x3 ^ 2 * L3 + x3 ^ (-2) * R3)
assert final_check == P
print("Verification successful!")
如前所述,验证者需要通过重复所有 fold 操作来重新计算折叠后的基,这需要大量的椭圆曲线运算......
但是有一个技巧!每个最终折叠后的基($\vec{G'}$ 和 $\vec{H'}$ 的每个坐标)是原始基的线性组合,其系数仅取决于挑战 $x_1, x_2, ..., x_k$。
换句话说:经过 k 轮后,每个原始基 $G_i$ 对最终向量 $\vec{G'}$ 的一个坐标做出贡献。我们将 $G_i$ 缩放一个系数 $s_i$,该系数是挑战的幂的乘积($x_r$ 或 $x_r^{-1}$)。
$\vec{H}$ 基也一样。
因此,验证者可以一步到位,而不是重复折叠点:
计算每个原始 $G_i$ 的权重 $s_i$(以及 $H_i$ 的 $s_i^{-1}$)
使用单个多标量乘法计算最终折叠后的基:
$G' = \langle \vec{s}, \vec{G} \rangle = \sum_{i=0}^{N-1} s_i Gi$ $H' = \langle \vec{s^{-1}}, \vec{H} \rangle = \sum{i=0}^{N-1} s_i^{-1} H_i$
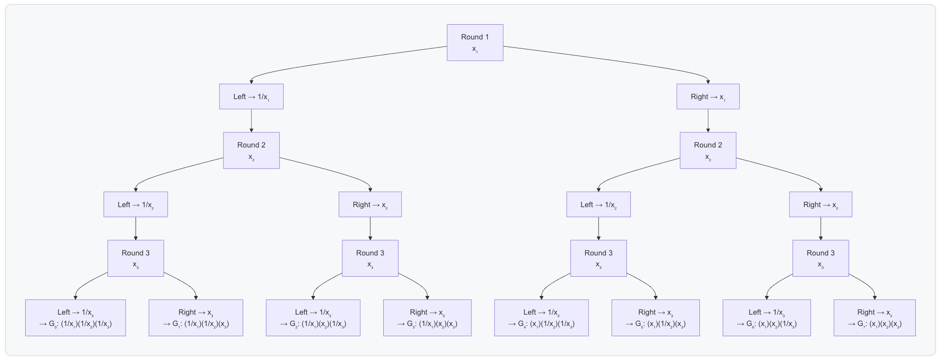
ik 位,其中 k 是折叠轮数($k = \log_2(N)$)0(意味着 $G_i$ 在该轮的左半部分),我们乘以 $x_r^{-1}$对于 H,则相反。
$si = \prod{j=0}^{k-1} \begin{cases} x_j & \text{if } bit_j(i) = 1 \ x_j^{-1} & \text{if } bit_j(i) = 0 \end{cases}$
这与折叠期间发生的情况相匹配:
如果更容易,你可以将其视为一棵树:

这是一个小型 Sage 助手,可以一步到位地计算所有最终权重,然后计算最终折叠后的基:
xs = [x1, x2, x3]
s_G = [Fr(1) for _ in range(N)]
s_H = [Fr(1) for _ in range(N)]
for i in range(N):
i_bits = bin(i)[2:].zfill(int(math.log(N, 2)))
for k in range(int(math.log(N, 2))):
bit_j = int(i_bits[k])
if bit_j == 1:
s_G[i] *= xs[k]
s_H[i] *= 1 / xs[k]
else:
s_G[i] *= 1 / xs[k]
s_H[i] *= xs[k]
print("s_G = ", s_G)
print("s_H = ", s_H)
G_final = inner_product(s_G, Gs)
H_final = inner_product(s_H, Hs)
assert G_final == G_prime3[0]
assert H_final == H_prime3[0]
这样,验证者跳过 $\log N$ 轮折叠,并用一个多标量乘法代替它们,大多数库可以非常有效地评估它。在验证成本方面取得了巨大的胜利。
就是这样!🥳 你刚刚从头开始构建了一个完整的内积论证!
我们从普通向量开始,学习了折叠如何一轮又一轮地减少它们,然后添加承诺以使所有内容听起来合理且可验证。最后,我们通过一些巧妙的优化使验证者的生活更轻松。
请继续关注下一部分,我们将研究 Bulletproofs 的实际用例:范围证明 🤯
zkSecurity 为包括零知识证明、MPC、FHE 和共识协议在内的密码系统提供审计、研究和开发服务。
- 原文链接: blog.zksecurity.xyz/post...
- 登链社区 AI 助手,为大家转译优秀英文文章,如有翻译不通的地方,还请包涵~
如果觉得我的文章对您有用,请随意打赏。你的支持将鼓励我继续创作!